Добавить в корзинуПозвонить
Найти в Дзене
Будни репетитора

ЕГЭ №11: Анализ графиков. Парабола и прямая

Добрый день! Все усвоили предыдущий материал и с нетерпением ждут продолжения? Здесь мы говорили о прямой, а здесь о параболе, а сейчас пришла пора им объединиться В статье приводятся примеры нерешённых заданий с сайта "Решу ЕГЭ". Листайте галерею, читайте комментарий под каждым фото Разобрались? А теперь задания для самостоятельного решения Спасибо за внимание! До встречи!

Добрый день! Все усвоили предыдущий материал и с нетерпением ждут продолжения?

Здесь мы говорили о прямой, а здесь о параболе, а сейчас пришла пора им объединиться

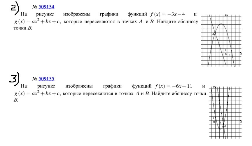
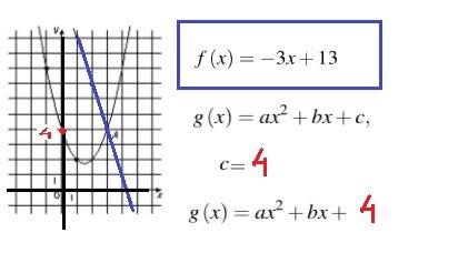
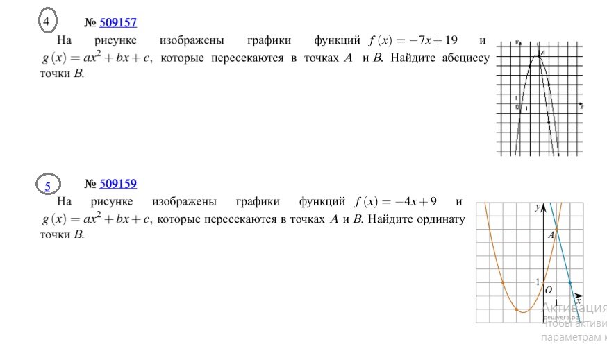
В статье приводятся примеры нерешённых заданий с сайта "Решу ЕГЭ".

Листайте галерею, читайте комментарий под каждым фото

Разобрались? А теперь задания для самостоятельного решения

Спасибо за внимание!

До встречи!