Найти в Дзене
Radio-любитель

Генератор плавного диапазона для лампового радиоприемника.

Всем здравствуйте. В блоге у меня были публикации о постройке радиоприемника на лампах, так дела все же продвигаются. Есть, конечно, заминки, но все же идем дальше так как в ранних статьях я писал о выборе ПЧ ну и блок-схему приемника кратко показал, вопрос и встал о выборе схемы ГПД (для озабоченных расшифрую, генератор плавного диапазона). В поиске и анализа разных схемотехнических решений остановился на стандартной схеме всем известной в радиолюбительской среде. Эта схема публиковалась в старых номерах журнала «Радио». Вот на рисунке предоставлю отреставрированную схему, что я выбрал для воплощения в своем радиоприемнике. Многие зададутся вопросом зачем? Скажут сейчас много разных синтезаторов и можно использовать их в конструкции. Да все очень просто, сборка идет чисто лампового радиоприемника и огромное желание собирать максимум по возможности на радиолампах. Не будем тут разговаривать про фазовые шумы и тому подобные нюансы. Так вот со схемой определился радиолампа 6Н15П имее

Всем здравствуйте. В блоге у меня были публикации о постройке радиоприемника на лампах, так дела все же продвигаются. Есть, конечно, заминки, но все же идем дальше так как в ранних статьях я писал о выборе ПЧ ну и блок-схему приемника кратко показал, вопрос и встал о выборе схемы ГПД (для озабоченных расшифрую, генератор плавного диапазона).

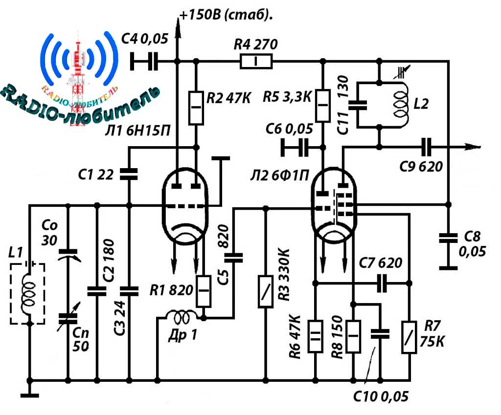
В поиске и анализа разных схемотехнических решений остановился на стандартной схеме всем известной в радиолюбительской среде. Эта схема публиковалась в старых номерах журнала «Радио». Вот на рисунке предоставлю отреставрированную схему, что я выбрал для воплощения в своем радиоприемнике.

Принципиальная схема генератора плавного диапазона
Принципиальная схема генератора плавного диапазона

Многие зададутся вопросом зачем? Скажут сейчас много разных синтезаторов и можно использовать их в конструкции. Да все очень просто, сборка идет чисто лампового радиоприемника и огромное желание собирать максимум по возможности на радиолампах. Не будем тут разговаривать про фазовые шумы и тому подобные нюансы. Так вот со схемой определился радиолампа 6Н15П имеется в наличии, новых несколько штук, вот для более убедительности сфотографировал и предоставляю фото.

Радиолампа 6Н15П
Радиолампа 6Н15П

На схеме видно, что сам генератор собран на лампе 6Н15П и далее идет катодный повторитель на лампе 6Ф1П, что это совсем не плохо, а скажем замечательно. Но смущает меня одно на схеме используется удвоитель частоты, это конечно хорошо с одним диапазоном в радиоприемнике, но делать коммутацию скажем для обзорных диапазонов, честно говоря, затея не очень. Я, конечно, еще подумаю над этим вопросом, но как вариант растягивать диапазоны слишком широко, нет желания.

Так вот, раз определился со схемой я решил набросать скажем как макет и проверить на практике так ли она хороша, как писали о ней в разных местах. Конечно, все прелести работы ГПД на так называемой макетной плате определить не удастся, но все же, это может дать предварительный результат о работе схемы.

Конструкцию старался выбрать гораздо жесткую, конечно, на сколько это возможно. Катушку контура не решился мотать, а использовал заводскую от радиостанции, так как предполагал ее использовать в радиоприемнике и предварительно уже на практике проверить частотный диапазон перекрытие генератора. Вот такую готовую катушку в своих скромных запасах раскопал смотреть фото.

Катушка контура генератора
Катушка контура генератора

Катушка генератора вид сбоку
Катушка генератора вид сбоку

Да и еще хотелось добавить по поводу конденсатора переменной емкости, хотелось найти немного по компактней и в закромах отыскался не большой уже продернутый, не могу сказать зачем его в свое время продернул, но факт остается фактом. Вот такой и применил конденсатор в своих экспериментах, приведу фото сего экземпляра.

Конденсатор переменной емкости
Конденсатор переменной емкости

Конденсатор вид сбоку
Конденсатор вид сбоку

Так вот что я скажу, даже на макете генератор показал не плохие результаты, но кто в теме понимают, что для ГПД нужна жесткая конструкция и надо провести температурную компенсацию. Так что определенно я буду собирать по этой схемотехники уже на основном шасси. Только еще повторюсь либо и оставлю просто генератор без удвоения, но, возможно, подумаю о переключении катушек в удвоителе. Вот на этом и закончу, всем спасибо.

-7