Добавить в корзинуПозвонить
Найти в Дзене
Radio-любитель

Регулятор мощности с широтно-импульсной модуляцией

Всем здравствуйте. Как известно, наиболее эффективным способом управления мощностью является широтно-импульсная модуляция (ШИМ). Единственным недостатком является возможность помех из-за переключения в течение периода. Это, конечно, наиболее заметно около максимума напряжения, то есть в середине полупериода. Если нам не требуется питание нагрузки переменным током (например, обогрев, освещение и

Всем здравствуйте. Как известно, наиболее эффективным способом управления мощностью является широтно-импульсная модуляция (ШИМ). Единственным недостатком является возможность помех из-за переключения в течение периода.

Это, конечно, наиболее заметно около максимума напряжения, то есть в середине полупериода. Если нам не требуется питание нагрузки переменным током (например, обогрев, освещение и т. д.), возможное решение состоит в том, чтобы сначала выпрямить переменное напряжение, отфильтровать его и только потом регулировать.

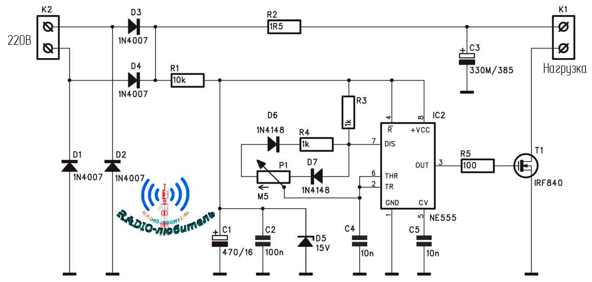
Это значительно меньше создает помех. В остальном, ШИМ обеспечивает возможность управления во всем диапазоне (т.е. от 0 до 100% мощности) и, благодаря современным полупроводниковым переключающим элементам, также является относительно простым и экономичным решением. Схема ШИМ-регулятора показана на рисунке в тексте статьи.

Принципиальная схема регулятора
Принципиальная схема регулятора

Напряжение питания подается на клеммы К2. За ними следует выпрямитель на диодами D1 - D4. Выпрямленное напряжение подается на конденсатор фильтра C3 через резистор R2. Силовой резистор R2 ограничивает скачок тока при запуске, вызванный заряде конденсатора C3. Питание управляющей электроники стабилизируется стабилитроном D5 через резистор R1.

В качестве источника управляющего сигналом используется классический таймер NE555 (IC2). Чередование выходных импульсов зависит от положения ползунка потенциометра P1 и в этом случае составляет от 1% до 99%, т.е. практически во всем диапазоне регулирования.

MOSFET-транзистор IRF840 (T1) используется в качестве переключающего элемента. Хотя максимальная мощность контроллера ограничена примерно 250 Вт, оконечный транзистор T1 установлен на радиаторе.

Когда переменное напряжение выпрямляется и фильтруется (конденсатором C3), напряжение питания приближается к 220 Вx1,41, что составляет примерно 310В. При питании устройства, рассчитанные на номинальное переменное напряжение 220В, будут перегружены.

Однако мы можем ограничить диапазон управления потенциометром P1, разместив резисторы последовательно с потенциометром и, таким образом, ограничить выходное напряжение до 30-70% от максимального, что, например, для управления освещением представляет собой диапазон от слабо горящей лампы накаливания до почти полной освещенности.

Регулятор мощности выполнен на двухсторонней печатной плате размером 54х72 мм. Расположение компонентов на печатной плате показано на рисунке, а также сами платы.

Расположение компонентов на печатной плате
Расположение компонентов на печатной плате

Печатная плата верх
Печатная плата верх

Печатная плата низ
Печатная плата низ

При правильной сборке, которая не содержит ошибок, устройство начинает работать сразу при первом включении. Внимание! Регулятор питается на прямую от электрической сети которое опасно, поэтому необходимо соблюдать правила техники безопасности во время сборки.

Еще надо заметить, что готовый регулятор нужно расположить в подходящей изолированной коробке, конечно, также с изоляцией потенциометра. Например, подойдут ручки от старых телевизоров, или другой бытовой аппаратуры которые заходят внутрь устройства.

Описанный контроллер позволяет непрерывно управлять мощностью приборов, способных работать от источника постоянного тока. Хотелось бы добавить таких схем великое множество, так что каждый выбирает что ему нужно. Всем спасибо.

-5