Добавить в корзинуПозвонить
Найти в Дзене

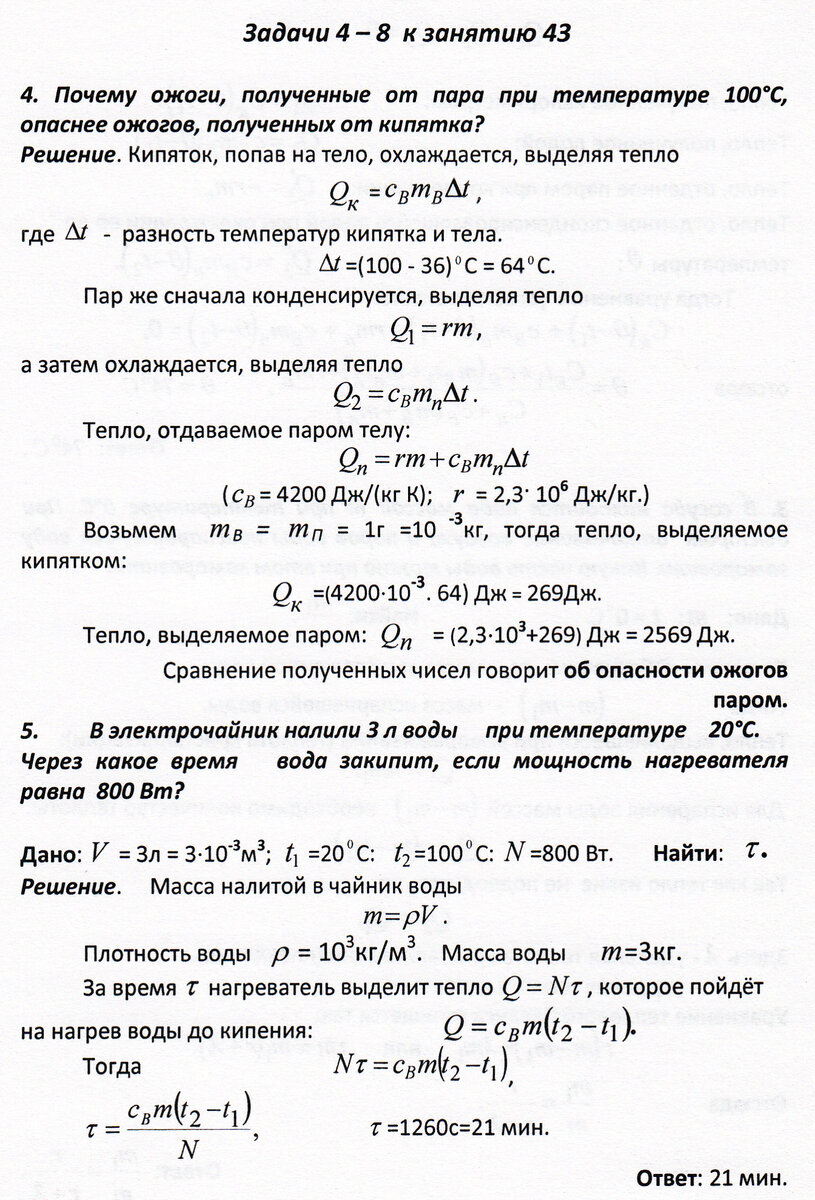
Задачи 4 - 8 к занятию 43 (фазовые переходы)

.В. Рулёва, к. ф.-м. н., доцент. Подписывайтесь на канал. Ставьте лайки. Пишите комментарии. Спасибо. Предыдущая запись: задачи 1 - 3 к занятию 43. Следующая запись: Занятие 44. Поверхностное натяжение. Занятие 43. Фазовые переходы. Ссылки на другие занятия даны в Занятии 1.
-2
-3

.В. Рулёва, к. ф.-м. н., доцент. Подписывайтесь на канал. Ставьте лайки. Пишите комментарии. Спасибо.

Предыдущая запись: задачи 1 - 3 к занятию 43.

Следующая запись: Занятие 44. Поверхностное натяжение.

Занятие 43. Фазовые переходы.

Ссылки на другие занятия даны в Занятии 1.

Наука
7 млн интересуются