Добавить в корзинуПозвонить
Найти в Дзене

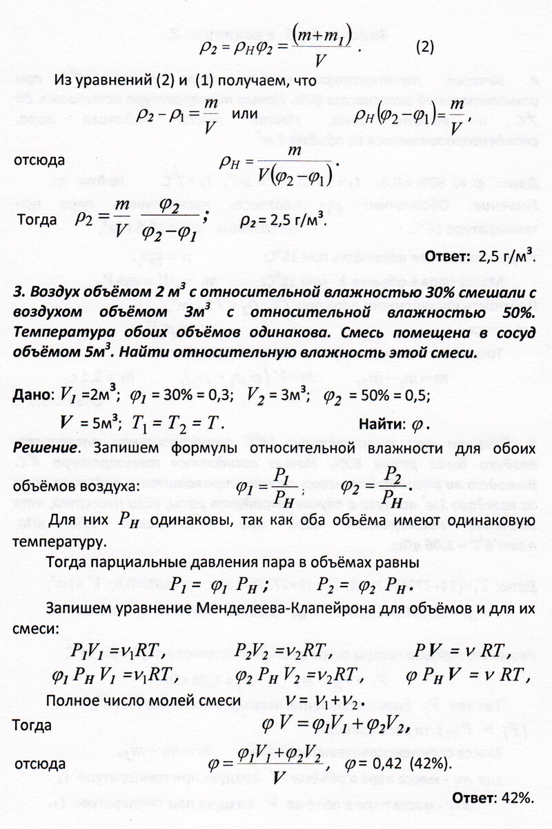
Задачи к занятию 42 (кипение, влажность воздуха)

К.В. Рулёва, к. ф.-м. н., доцент. Подписывайтесь на канал. Ставьте лайки. Пишите комментарии. Спасибо. Предыдущая запись: занятие 42. Кипение. Влажность воздуха. Следующая запись: занятие 43. Фазовые переходы. Ссылки на другие занятия даны в Занятии 1.
-2
-3
-4

К.В. Рулёва, к. ф.-м. н., доцент. Подписывайтесь на канал. Ставьте лайки. Пишите комментарии. Спасибо.

Предыдущая запись: занятие 42. Кипение. Влажность воздуха.

Следующая запись: занятие 43. Фазовые переходы.

Ссылки на другие занятия даны в Занятии 1.

Наука
7 млн интересуются