Добавить в корзинуПозвонить
Найти в Дзене

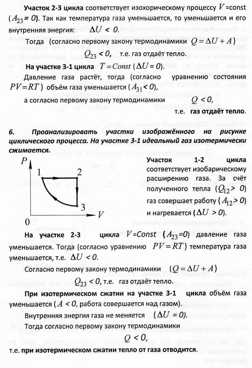
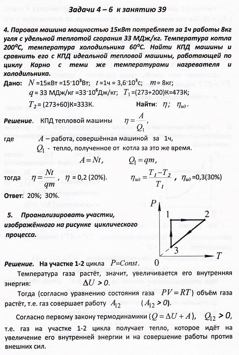
Задачи 4 - 6 к занятию 39 (круговые процессы)

К.В. Рулёва, к. ф.-м. н., доцент. Подписывайтесь на канал. Ставьте лайки. Пишите комментарии. Спасибо. Предыдущая запись: задачи 1 - 3 к занятию 39. Следующая запись: задачи 7 - 9 к занятию 39. Занятие 39. Круговые процессы. Цикл Карно. Ссылки на другие занятия даны в Занятии 1.
-2

К.В. Рулёва, к. ф.-м. н., доцент. Подписывайтесь на канал. Ставьте лайки. Пишите комментарии. Спасибо.

Предыдущая запись: задачи 1 - 3 к занятию 39.

Следующая запись: задачи 7 - 9 к занятию 39.

Занятие 39. Круговые процессы. Цикл Карно.

Ссылки на другие занятия даны в Занятии 1.

Наука
7 млн интересуются