Добавить в корзинуПозвонить
Найти в Дзене

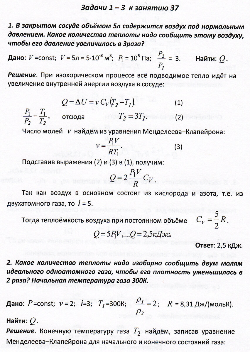
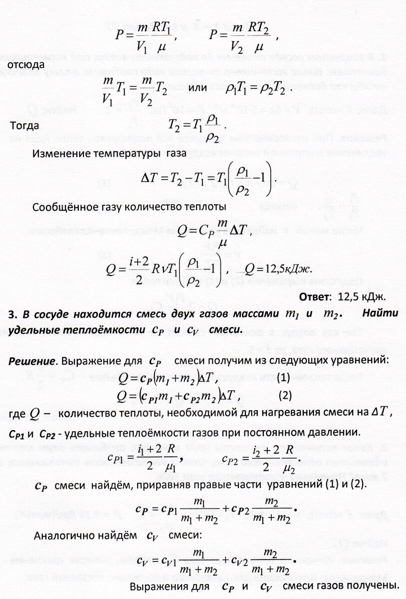
Задачи 1 - 3 к занятию 37 (первый закон термодинамики)

К.В. Рулёва, к. ф.-м. н., доцент. Подписывайтесь на канал. Ставьте лайки. Пишите комментарии. Спасибо. Предыдущая запись: продолжение занятия 37 Следующая запись: Занятие 38. Работа идеального газа Занятие 37. Первый закон термодинамики. Ссылки на занятия по другим темам даны в Занятии 1.
-2

К.В. Рулёва, к. ф.-м. н., доцент. Подписывайтесь на канал. Ставьте лайки. Пишите комментарии. Спасибо.

Предыдущая запись: продолжение занятия 37

Следующая запись: Занятие 38. Работа идеального газа

Занятие 37. Первый закон термодинамики.

Ссылки на занятия по другим темам даны в Занятии 1.

Наука
7 млн интересуются