Добавить в корзинуПозвонить
Найти в Дзене

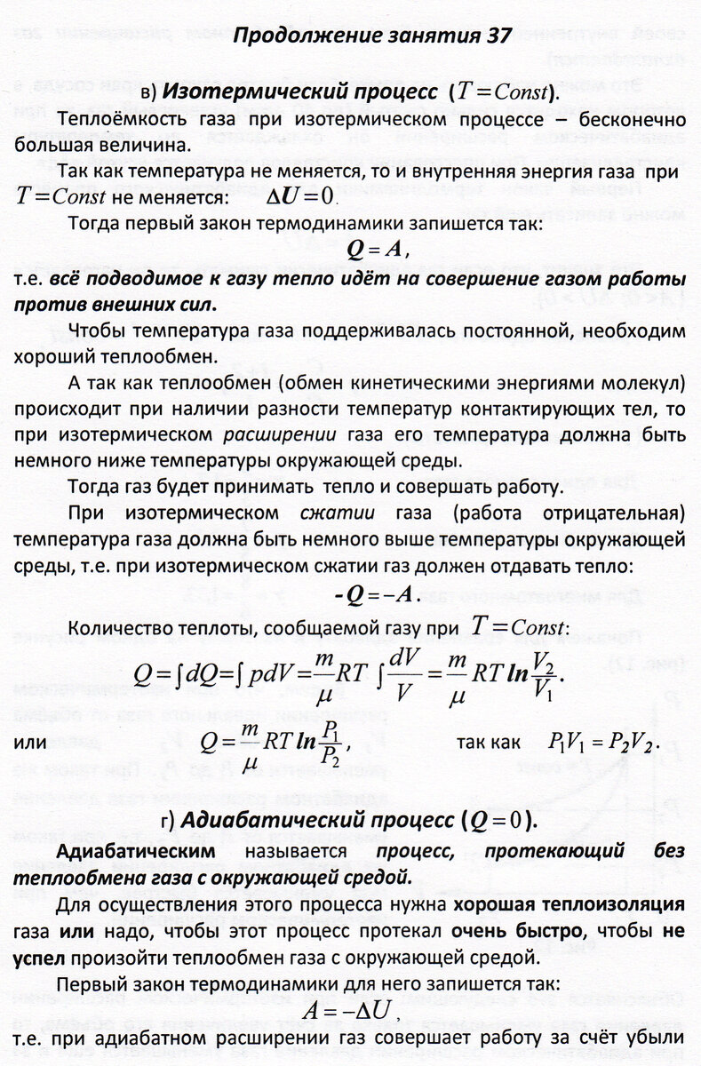
Применение первого закона термодинамики к изопроцессам (продолжение занятия 37)

Для школьников. Подумайте над решением следующей задачи: В закрытом сосуде объёмом 5 л содержится воздух под нормальным давлением. Какое количество теплоты надо сообщить этому воздуху, чтобы его давление увеличилось в 3 раза? Ответ: 2,5 кДж К.В. Рулёва, к. ф.-м. н., доцент. Подписывайтесь на канал. Ставьте лайки. Пишите комментарии. Спасибо. Следующая запись: задачи 1 - 3 к занятию 37 Предыдущая запись: Занятие 37. Первый закон термодинамики Ссылки на другие темы даны в занятии 1.

Для школьников.

-2
-3
-4
-5

Подумайте над решением следующей задачи:

В закрытом сосуде объёмом 5 л содержится воздух под нормальным давлением. Какое количество теплоты надо сообщить этому воздуху, чтобы его давление увеличилось в 3 раза? Ответ: 2,5 кДж

К.В. Рулёва, к. ф.-м. н., доцент. Подписывайтесь на канал. Ставьте лайки. Пишите комментарии. Спасибо.

Следующая запись: задачи 1 - 3 к занятию 37

Предыдущая запись: Занятие 37. Первый закон термодинамики

Ссылки на другие темы даны в занятии 1.

Наука
7 млн интересуются