Добавить в корзинуПозвонить
Найти в Дзене
MagZip

Чем питается ноутбук: схемотехника, принцип работы и неисправности. Часть 4: "карта питания"

Продолжаем серию статей на тему "принцип работы системы питания ноутбука". В первой части мы рассмотрели основополагающую широтно-импульсную модуляцию, которая используется в любой цифровой технике для DC-DC преобразований большой мощности. Во второй части разобрались со входными цепями питания ноутбука и формированием базового напряжения +19VB. В третьей части рассмотрели дежурное напряжение

Продолжаем серию статей на тему "принцип работы системы питания ноутбука". В первой части мы рассмотрели основополагающую широтно-импульсную модуляцию, которая используется в любой цифровой технике для DC-DC преобразований большой мощности. Во второй части разобрались со входными цепями питания ноутбука и формированием базового напряжения +19VB. В третьей части рассмотрели дежурное напряжение +3VLP, которое запитывает мультиконтроллер, кнопку включения и другие участки схемы, которые используются для первоначального старта.

В данной статье рассмотрим карту питания, чтобы понимать какими напряжениями запитываются те или иные участки схемы.

Принципиальную схему которую мы изучаем можно скачать тут.

На странице 3 представлена карта питания ноутбука в виде блок схемы:

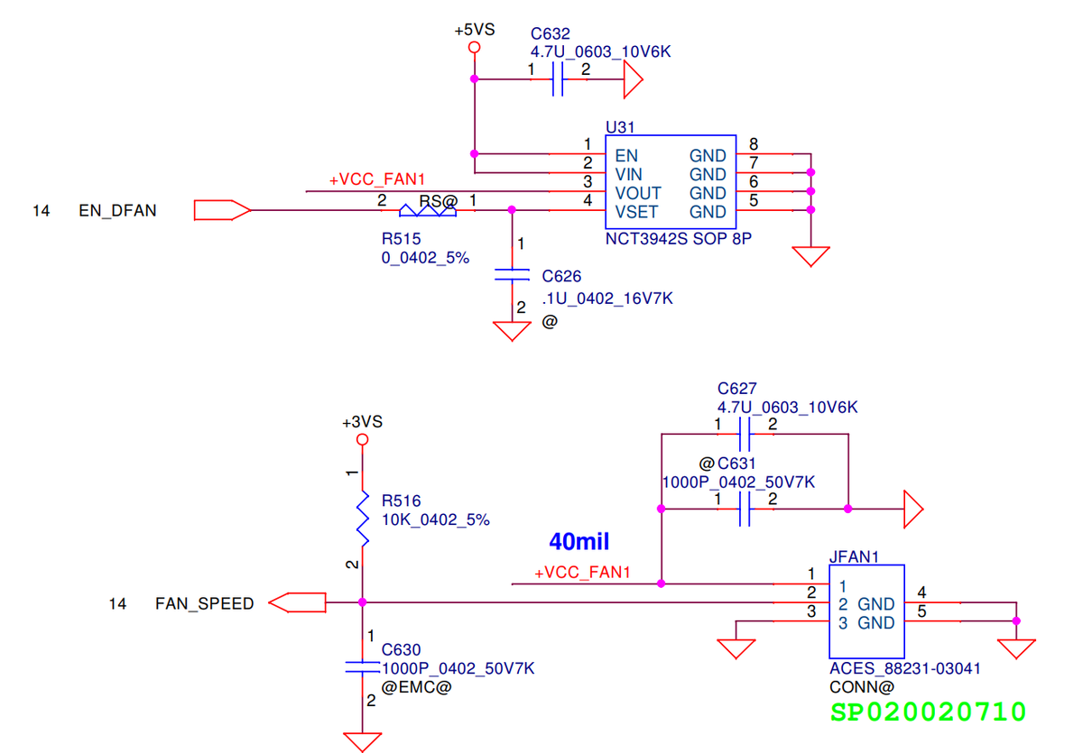
По карте питания можно быстро сориентироваться и определить какое устройство каким напряжением запитано и как оно обозначено на схеме. Что позволяет не терять время при диагностике. Допустим не работает вентилятор - не подается питание, ищем на блок схеме FAN и видим что он должен запитываться напряжением +VCC_FAN1, нажимаем CTRL+F и ищем по схеме каким образом оно формируется.

-2

По найденному куску схемы видим, что вентилятор запитывается через микросхему U31 NCT3942S (Linear Fan Driver) и чтобы включился вентилятор как минимум необходимы напряжение +5VS и разрешающий сигнал EN_DFAN. Скажу сразу этот участок схемы крайне редко выходит из строя), но как простой пример очень подходит для рассмотрения.

Итак вернемся к карте питания. Рассматривая ее мы можем увидеть что в данной платформе используется 19V 65W блок питания, чарджер BQ24725ARGRR, и базовое напряжение обозначено +19VB. Это напряжение используется для формирования всех прочих напряжений на плате.

-3

Также тут можно увидеть позиционное обозначение ШИМ контроллеров, их маркировку и в формировании каких напряжений они участвуют, что очень удобно, так как ШИМки очень маленькие и маркировка на них закодирована. Правда часто на плате не найти позиционных обозначений из-за плотности монтажа, но есть исключения, особенно на старых платформах. Для новых платформ можно найти специальные файлы документации Board View где есть обозначения, но об этом в другой статье.

Далее мы видим условно обозначенные блоки и чем они запитываются.

Модули памяти +1.5V и +0.75VS, "комбайн" AMD FT3b запитывается целым рядом напряжений:

-4

Ну и остальные внутренние устройства:

-5

Таким образом, рассматривая карту питания, легко понять какие напряжения что питают и как обозначены на схеме, какими ШИМ-ками они формируются, и какие позиционные обозначения на плате у ШИМ контроллеров. Эти сведения позволяют быстро ориентироваться по принципиальной схеме, посредством поиска (CTRL+F).

Спасибо что дочитали, надеюсь было полезно. Подписывайтесь на канал, ставьте лайк. Будет еще много полезного контента для начинающих мастеров!

Другие статьи по теме:

Прошивка BIOS ноутбука, часть 1: основы и почему память "прошивают"

Прошивка BIOS ноутбука, часть 2: необходимое оборудование