Добавить в корзинуПозвонить
Найти в Дзене

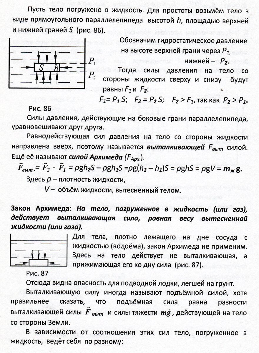
Школьникам (закон Архимеда, плавание тел)

Задачи Подписывайтесь на канал сами и сообщите о нём своим друзьям, одноклассникам. Здесь непременно найдёте много полезного для себя. Занятие 30 Закон Архимеда. Задачи 1 - 3 к занятию 30. Ссылки на другие занятия даны в Занятии 1.
-2
-3

Задачи

-4
-5
-6
К.В. Рулёва
К.В. Рулёва

Подписывайтесь на канал сами и сообщите о нём своим друзьям, одноклассникам. Здесь непременно найдёте много полезного для себя.

Занятие 30 Закон Архимеда.

Задачи 1 - 3 к занятию 30.

Ссылки на другие занятия даны в Занятии 1.

Наука
7 млн интересуются