Добавить в корзинуПозвонить
Найти в Дзене

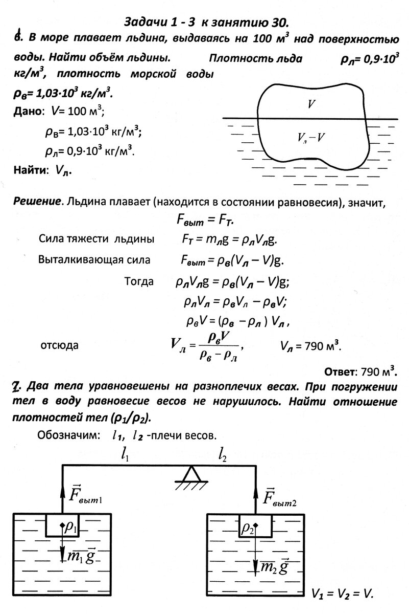
Задачи 1 - 3 к занятию 30. Закон Архимеда

К.В. Рулёва, к. ф.-м. н., доцент. Подписывайтесь на канал. Ставьте лайки. Пишите комментарии. Спасибо. Предыдущая запись: Занятие 30. Закон Архимеда. Следующая запись: Задачи 4 - 5 к занятию 30. Ссылки на другие занятия даны в Занятии 1.
-2

К.В. Рулёва, к. ф.-м. н., доцент. Подписывайтесь на канал. Ставьте лайки. Пишите комментарии. Спасибо.

Предыдущая запись: Занятие 30. Закон Архимеда.

Следующая запись: Задачи 4 - 5 к занятию 30.

Ссылки на другие занятия даны в Занятии 1.

Наука
7 млн интересуются