Добавить в корзинуПозвонить
Найти в Дзене

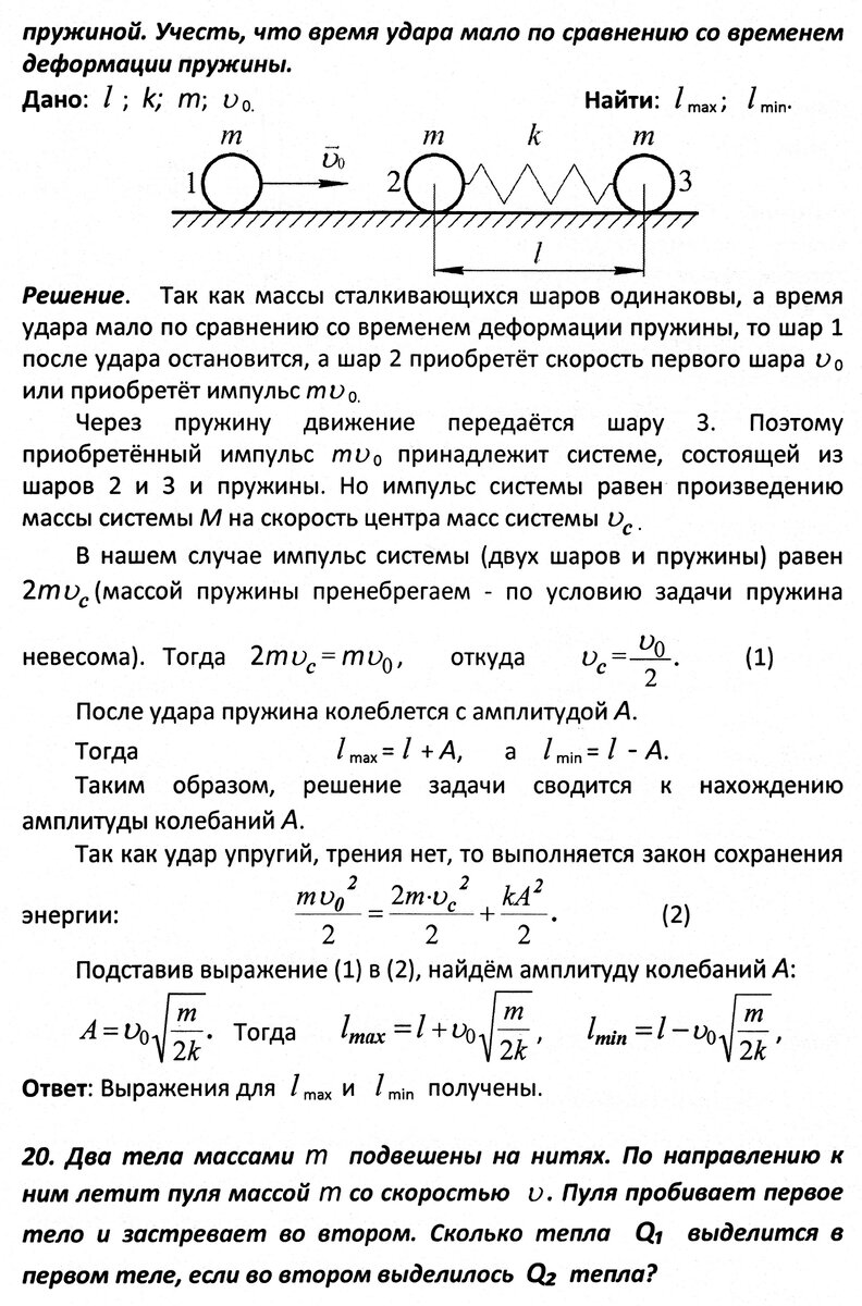
Задачи 18 - 20 на законы сохранения

К.В. Рулёва, к. ф.-м. н., доцент. Подписывайтесь на канал. Ставьте лайки. Пишите комментарии. Спасибо. Предыдущая запись:Задачи 15 - 17 на законы сохранения Следующая запись: Занятие 25. Вращательное движение твёрдого тела Занятие 21. Закон сохранения энергии. Занятие 24. Закон сохранения импульса. Удар шаров. Ссылки на другие занятия найдёте в Занятие 1.
-2
-3

К.В. Рулёва, к. ф.-м. н., доцент. Подписывайтесь на канал. Ставьте лайки. Пишите комментарии. Спасибо.

Предыдущая запись:Задачи 15 - 17 на законы сохранения

Следующая запись: Занятие 25. Вращательное движение твёрдого тела

Занятие 21. Закон сохранения энергии.

Занятие 24. Закон сохранения импульса. Удар шаров.

Ссылки на другие занятия найдёте в Занятие 1.

Наука
7 млн интересуются