Добавить в корзинуПозвонить
Найти в Дзене

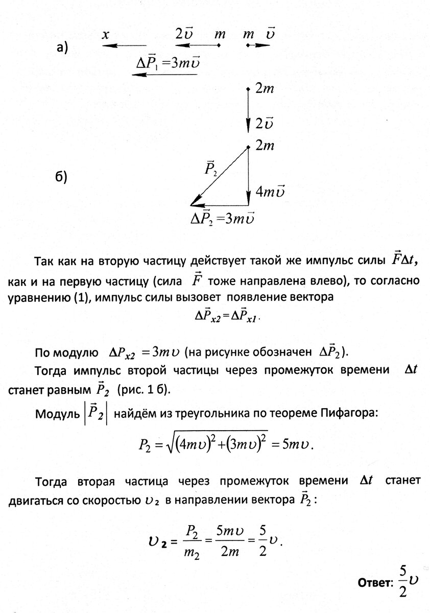
Задача 11 к занятиям 22 - 24

Решите следующую задачу: Молот массой 10 кг, двигаясь со скоростью 5 м/с, ударяет по железной детали, лежащей на наковальне. Масса наковальни 200кг. Считая удар абсолютно не упугим, найти энергию, расходуемую на деформацию детали, и коэффициент полезного действия ковки. Ответ: 119Дж; 95 процентов К.В. Рулёва, к. ф.-м. н., доцент. Подписывайтесь на канал. Ставьте лайки. Пишите комментарии. Спасибо. Предыдущая запись: Задачи 8 - 10 к занятиям 22 - 24 Следующая запись: Задачи 12 - 14 к занятиям 22 - 24 Занятие 22. Импульс тела Занятие 23. Импульс системы тел Занятие 24. Закон сохранения импульса Ссылки на другие занятия найдёте в Занятие 1
-2

Решите следующую задачу: Молот массой 10 кг, двигаясь со скоростью 5 м/с, ударяет по железной детали, лежащей на наковальне. Масса наковальни 200кг. Считая удар абсолютно не упугим, найти энергию, расходуемую на деформацию детали, и коэффициент полезного действия ковки. Ответ: 119Дж; 95 процентов

К.В. Рулёва, к. ф.-м. н., доцент. Подписывайтесь на канал. Ставьте лайки. Пишите комментарии. Спасибо.

Предыдущая запись: Задачи 8 - 10 к занятиям 22 - 24

Следующая запись: Задачи 12 - 14 к занятиям 22 - 24

Занятие 22. Импульс тела

Занятие 23. Импульс системы тел

Занятие 24. Закон сохранения импульса

Ссылки на другие занятия найдёте в Занятие 1