Найти в Дзене

Делаем профессиональное переговорное устройство. Часть 1. Проводное, полудуплексное, простое

Переговорные устройства - большая тема в электронике и связи. В этом цикле публикаций рассмотрим переговорные устройства, отличающиеся простотой и эффективностью, которые можно сделать самим и не "покупать кота в мешке".
В том числе:
Двухабонентские;
Многоабонентские;

В продолжение темы:

Часть 2. Проводное, полудуплексное, повышенной дальности.

Переговорные устройства - большая тема в электронике и связи. В этом цикле публикаций рассмотрим переговорные устройства, отличающиеся простотой и эффективностью, которые можно сделать самим и не "покупать кота в мешке".

В том числе:

  • Двухабонентские;
  • Многоабонентские;
  • Для приватной связи;
  • Для громкоговорящей связи и оповещения;
  • Для диспетчерской связи;
  • Настольные и навесные настенные;
  • Обычного исполнения и защищённые;
  • Директорские и офисные;
  • Цеховые или технологические;
  • Проводные;
  • Беспроводные;
  • Цифровые ( в том числе по компьютерным каналам LAN и оптоволоконным каналам);
  • На основе мини-АТС, аналоговых и цифровых;
  • ..... и прочие.

Вариантов схемотехники, режимов и исполнения, а тем более применения огромное количество. Например, переговорное устройство для пилотов квадракоптера: шум, мощные помехи, вмонтированность в шлемофоны, без проводов, повышенная надёжность, пыль, осадки и прочие "удовольствия". Или директорское переговорное: статусность, качество, оперативность, защищённость канала....

О терминах "симплексная", "дуплексная", "полудуплексная" связь

Симплексная связь - это односторонняя связь между двумя абонентами, в которой направление связи осуществляется в одну сторону. Абонент, который передаёт сообщение, не может получить подтверждение, о переданной информации. А тот абонент, который получает послание, не может ответить. Он только может слушать.

Полудуплексная связь - это двусторонняя связь между двумя абонентами, в которой разговор осуществляется поочерёдно. Абонент, передающий информацию, переключает свой аппарат в режим "передача" и говорит в микрофон. На другом конце линии в это время принимающий абонент слушает. И он не может перебивать, возражать, до тех пор, пока передающий абонент не переключит свой аппарат в режим приёма.

Дуплексная связь – это двусторонняя связь, которая осуществляется одновременно. Два абонента могут, как принимать, так и посылать сообщения, могут говорить одновременно. Примером дуплексной связи является телефонная.

Простое проводное полудуплексное переговорное устройство.

Структурная схема, рис.1, состоит из основных узлов:

Рис.1.Структурная схема полудуплексного переговорного устройства.
Рис.1.Структурная схема полудуплексного переговорного устройства.
  • микрофонного усилителя с микрофоном;
  • приёмного усилителя, нагруженного на громкоговоритель;
  • адаптера к каналу связи;
  • АС/DC адаптера.

На рис.1 изображено два таких устройства. По умолчанию оба аппарата находятся в режиме "приём". Если первый абонент хочет передать информацию второму абоненту. Он нажимает и удерживает кнопку, при этом аппарат переключается в режим "передача". С выхода микрофонного усилителя сигнал уходит в линию, на конце которой стоит такое же устройство. Сигнал усиливается вторым устройством и принимаемый абонент слышит в динамике речь.

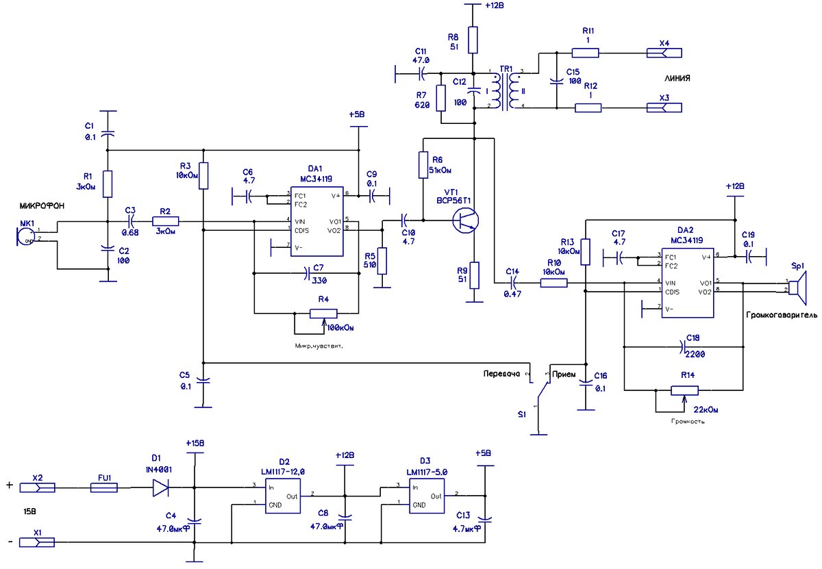
Схема принципиальная для одного полукомплекта приведена на рис.2:

Рис.2.Схема принципиальная для одного абонентского устройства
Рис.2.Схема принципиальная для одного абонентского устройства

Схема выполнена на основе микросхем MC34119, LM1117, транзистора BCP56, трансформатора TR1, переключателя S1.

Микросхемы DA1 и DA2 - управляемые усилители MC34119. Включаются подачей нулевого потенциала на выв.4. DA1- микрофонный усилитель, DA2- приёмный усилитель. Работают по очереди, в зависимости от положения переключателя S1 "Приём-Передача".

Адаптер к проводному каналу связи выполнен на транзисторе VT1 (BCP56) и трансформатора TR1. Применение транзистора обеспечивает повышенную устойчивость к перегрузкам и прочим аварийным режимам по цепи линии. Применение трансформатора обеспечивает гальваническую развязку с линией связи, а также защиту от статики, радиопомех и прочих аварийных режимов.

AC-DC адаптер выполнен на основе микросхем-стабилизаторов LM1117.

Линия связи - двухпроводная витая пара, например, полевой провод, провод UTP или аналогичный провод с характеристическим сопротивлением примерно 600 Ом, длиной до 250 м.

Микрофон - обычный полупроводниковый микрофон. Громкоговоритель - мощностью до 0.5 Вт, с сопротивлением головки 32 Ом. Применяемые детали типа SMD. Микросхемы типа SOIC. Однако, ограничений нет.

Трансформатор TR1- звуковой, согласующий, мощностью не менее 250 мВт, с коэффициентом трансформации 1:1. Можно применять и с другими коэффициентами, например 1:5 или 1:10, но при этом необходимо проверить полосу частот, особенно в области ВЧ. Трансформаторы у обоих устройств должны быть одинаковые.

Регулирование чувствительности микрофона производится переменным резистором R4, регулирование громкости принимаемого сигнала - переменным резистором R14.

Полоса частот от 100 Гц до 8 кГц.

Амплитуда сигнала в линии до 5...7 В (при использовании трансформатора с коэффициентами 1:1).

Потребляемый ток от источника не более 250 мА.

При включении (подаче питания) устройство находится в режиме "Приём". Для передачи, необходимо нажать кнопку "Приём-Передача".

Для проверки и исследования режимов устройства и его узлов, можно использовать симулятор MULTISIM. Модельная схема устройства для MULTISIM-14 приведена на рис.3 и может быть скачана здесь: сайт www.radio-a.ru, в описании "ИНТЕРКОМ простой полудуплексный", файл "interkom_provodnoi_poludupleksny_01.zip".

С применение симулятора можно проверить динамические, частотные, нагрузочные и прочие характеристики устройства. Проверка даёт возможность оценить свойства до сборки устройства, а также, при необходимости, внести в схему необходимые изменения.

Подобное моделирование будем применять для всех устройств, КАК ДЕЛАЕМ ДЛЯ УСИЛИТЕЛЯ: "Делаем хороший усилитель. Усилитель Дорофеева"

Рис.3. Модельная схема устройства для MULTISIM-14.
Рис.3. Модельная схема устройства для MULTISIM-14.

Обратите внимание:

-Нумерация элементов в модельной схеме (рис.3) отличается от нумерации в принципиальной схеме (рис.2). причина в том, что в модельной схеме применяются модели микросхем MC34119, выполненные на основ операционных усилителей, имеющихся в библиотеке симулятора, а также дополнительных к ним элементов. Сопоставление принципиальной и модельной схем выполняйте из логики их построения.

-Применяются упрощенные по цепям управления модели для MC34119. При работе с модельной схемой, необходимо производить переключения цепей с помощью имеющихся переключателей. При необходимости, проводим консультации, обращайтесь.

В следующей публикации рассмотрим вариант полудуплексного проводного переговорного устройства повышенной дальности (до 1 км) и мощности.

Далее - несколько решений для улучшения характеристик переговорных устройств этого класса.

Печатные платы для всех устройств публиковать, пока, не будем. Поступим так: выберем 2-3 устройства или по одному в каждом классе, на основе ваших запросов и дадим более полное описание их конструктивных и прочих особенностей.

На этом, пока, закончим.

Приглашаю посетить наш сайт: "Практическая электроника".

Приглашаем и на сайт наших партнёров: "Информационные технологии, связь, управление" . Многие из наших разработок нашли применение в их проектах.

ПРИГЛАШАЕМ К СОТРУДНИЧЕСТВУ!

Есть вопросы - задавайте.

Всем - привет!