Добавить в корзинуПозвонить
Найти в Дзене
NPN&PNP

Схемотехника. Мигалка на ТТЛ логике.

Сегодня рассмотрим схему которой не менее 40 лет, но остается достаточно популярной в домашнем творчестве. В начале 70-х годов прошлого века началось массовое производство микросхем транзисторно-транзисторной логики (ТТЛ). Данная технология стала основой цифровой техники. В последствии появились новые технологии, менее энергоемкие, но принципы не поменялись. Для сегодняшней конструкции необходима микросхема 7400 ( аналог к155ла3 и другие), на мой взгляд более чем распространенная и легко доставаемая. В своём составе микросхема имеет 4 логических элемента 2И-НЕ. Один из элементов в упрощенной форме показан ниже. Данный элемент имеет 2 входа (A,B) и один выход (Q). В элементе выполняется простейшая логическая функция И. При наличии высокого потенциала на входах А и В , одновременно, позволяет открыть транзисторы Т2 и Т3 через транзистор Т1. На выходе Q появляется нулевой потенциал. При наличии низкого потенциала на одном из входов (А или В) напряжение на коллекторе транзистора Т1 стано

Сегодня рассмотрим схему которой не менее 40 лет, но остается достаточно популярной в домашнем творчестве. В начале 70-х годов прошлого века началось массовое производство микросхем транзисторно-транзисторной логики (ТТЛ). Данная технология стала основой цифровой техники. В последствии появились новые технологии, менее энергоемкие, но принципы не поменялись. Для сегодняшней конструкции необходима микросхема 7400 ( аналог к155ла3 и другие), на мой взгляд более чем распространенная и легко доставаемая. В своём составе микросхема имеет 4 логических элемента 2И-НЕ. Один из элементов в упрощенной форме показан ниже.

Элемент 2И-НЕ ТТЛ логики.
Элемент 2И-НЕ ТТЛ логики.

Данный элемент имеет 2 входа (A,B) и один выход (Q). В элементе выполняется простейшая логическая функция И. При наличии высокого потенциала на входах А и В , одновременно, позволяет открыть транзисторы Т2 и Т3 через транзистор Т1. На выходе Q появляется нулевой потенциал. При наличии низкого потенциала на одном из входов (А или В) напряжение на коллекторе транзистора Т1 становиться не выше 0,7 вольта, что не позволяет открыть транзисторы Т2 и Т3 ( для открытия транзисторов необходимо, в данной схеме включения, не менее 1,4 вольта).

В мигалке используются все четыре логических элемента в качестве инверторов, логические входы соединены вместе. Да,да есть микросхемы ТТЛ логики с шестью логическими инверторами (К155ЛН1 и подобные).

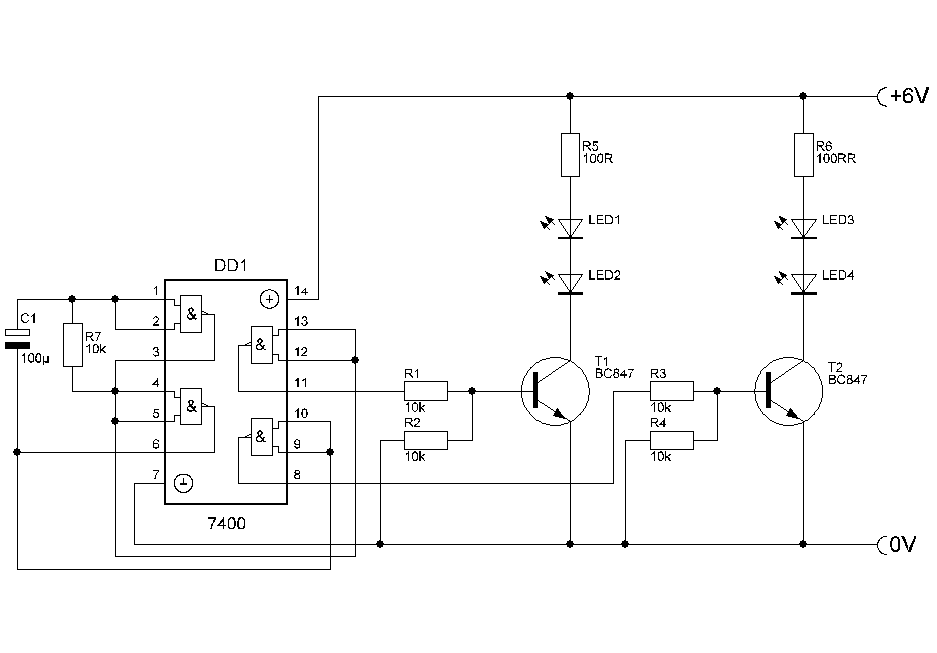
Рабочая схема с номиналами ниже.

Схема электрическая мигалки на ТТЛ элементах
Схема электрическая мигалки на ТТЛ элементах

На на двух логических элементах, резисторе R7 и конденсаторе С1 собран генератор прямоугольных импульсов по классической схеме. Частота импульсов вычисляется по формуле F= 1/(3*R7*C1), где номиналы берутся в омах и фарадах, для данных номиналов частота составит 0,33 Hz, или один импульс в 3 секунды. Два оставшихся логических элемента используются как буферные перед ключами на транзисторах Т1 и Т2. Так как буферные элементы подключены в разные точки генератора (вход и выход одного из логических элементов), то ключи работают поочередно. Пары резисторов R1,R2 и R3,R4 выполняют роль делителя напряжения и ограничения тока базы транзистора. Резисторы R5 и R6 подбираются под используемые светодиоды. Напряжение питания всей схемы ограничивается диапазоном питания микросхемы, и составляет от 4,5 до 6 вольт.

Спасибо за внимание, жду комментариев и подписку на мой канал. Палец вверх.