Добавить в корзинуПозвонить
Найти в Дзене
Maks Puzanov

Радиоконструктор 009 - Симисторный регулятор мощности 1 КВт

Вариант №9 "Симисторный регулятор мощности до 1 КВт". Основное предназначение - регулировка мощности паяльника для поддержания необходимой температуры жала. В комплекте имеется радиатор для симистора BT138, что позволяет увеличить мощность регулятора до 2 КВт и управлять мощностью (током) нагревателей, трансформаторов, двигателей (кроме асинхронных), ламп накаливания и др. нагрузок. В радиолюбительской практике часто случается, что паяльник на 40 Ватт сильно нагревается, а на 25 Ватт не хватает мощности или необходимо уменьшить мощность нагревательного прибора, изменить яркость свечения лампы накаливания, снизить обороты коллекторного двигателя, электрической дрели, подключить к сети напряжением 220 вольт нагрузку, рассчитанную на напряжение 110 вольт, уменьшить напряжение на вторичной обмотке трансформатора. Тогда на помощь придёт симисторный регулятор мощности. Принцип его работы основан на изменении времени открытого состояния (фазово- импульсном управлении) симистора (симис

Вариант №9 "Симисторный регулятор мощности до 1 КВт". Основное предназначение - регулировка мощности паяльника для поддержания необходимой температуры жала. В комплекте имеется радиатор для симистора BT138, что позволяет увеличить мощность регулятора до 2 КВт и управлять мощностью (током) нагревателей, трансформаторов, двигателей (кроме асинхронных), ламп накаливания и др. нагрузок.

-2
-3

В радиолюбительской практике часто случается, что паяльник на 40 Ватт сильно нагревается, а на 25 Ватт не хватает мощности или необходимо уменьшить мощность нагревательного прибора, изменить яркость свечения лампы накаливания, снизить обороты коллекторного двигателя, электрической дрели, подключить к сети напряжением 220 вольт нагрузку, рассчитанную на напряжение 110 вольт, уменьшить напряжение на вторичной обмотке трансформатора. Тогда на помощь придёт симисторный регулятор мощности. Принцип его работы основан на изменении времени открытого состояния (фазово- импульсном управлении) симистора (симистор - это двунаправленный тиристор или «триак»). Это можно увидеть и понять, сравнив графики рис.1 полного периода сетевого напряжения на входе (верхний график) симистора и на выходе (нижний график). В определённый момент происходит отсечка симистором каждой полуволны сетевого напряжения и в результате в нагрузку поступает только часть мощности.

-4

-5

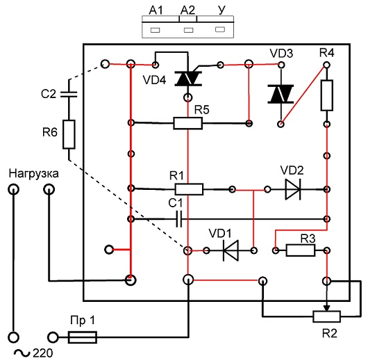
Принцип его работы основан на изменении времени открытого состояния (фазово- импульсном управлении) симистора (симистор - это двунаправленный тиристор или «триак»). Это можно увидеть и понять, сравнив графики рис.1 полного периода сетевого напряжения на входе (верхний график) симистора и на выходе (нижний график). В определённый момент происходит отсечка симистором каждой полуволны сетевого напряжения и в результате в нагрузку поступает только часть мощности. Принципиальная схема регулятора мощности с фазово-импульсным управлением показана на рис. 2.

-6

Он собран по классической схеме на симметричном динисторе DB3 на 32V (VD3) и симисторе ТС106-10-4 (отечественного производства 10 ампер 400 вольт) или импортных аналогах ВТ136-600, ВТ134-600 (4А, 600В), ВТ137-600 (8А, 600В), ВТ138-600 (12А, 600В), ВТ139-600, ВТА16-600 (16А, 600В) (VD4). При каждой полуволне сетевого напряжения конденсатор С1 заряжается током, протекающим через резисторы R2, R3. Когда напряжение на нем достигает 32 В, динистор открывается и конденсатор С1 быстро разряжается через резистор R4, динистор VD3 и управляющий электрод симистора. Таким образом, происходит управление симистором: когда напряжение на условном аноде симистора (верхний по схеме вывод) положительное, управляющий импульс тоже положительный, а при отрицательном напряжении - отрицательной полярности.

Значение мощности в нагрузке, зависит от того, как долго симистор будет включен в течение каждого полупериода сетевого напряжения. Момент включения симистора определяется пороговым напряжением динистора и постоянной времени (R2 + R3), C1. Чем больше сопротивление переменного резистора R2, тем длительнее промежуток времени, в течение которого симистор находится в закрытом состоянии, тем меньше мощность в нагрузке. Схема обеспечивает практически полный диапазон регулирования выходной мощности - от 0 до 99 %. При подключении переменного резистора R2, необходимо учесть то, что увеличение выходной мощности происходит с уменьшением сопротивления переменного резистора. Цепь, образованная диодами VD1, VD2 и резистором R1, обеспечивает плавность регулировки при минимальной выходной мощности. Без нее характеристика управления регулятором имеет гистерезис. Например, яркость лампы накаливания, используемой в качестве нагрузки, при увеличении выходной мощности изменяется скачком от нуля до 3...5% от максимальной яркости. Суть этого явления заключается в следующем: при большом сопротивлении резистора R2, когда напряжение на конденсаторе С1 не превышает 30 В, динистор не открывается в течение всего полупериода сетевого напряжения и выходная мощность равна нулю. При этом к моменту перехода сетевого напряжения через "ноль" напряжение на конденсаторе имеет нулевое значение и в следующем полупериоде значительную часть времени конденсатор разряжается. Если сопротивление резистора R2 уменьшать, то после того, как напряжение на конденсаторе начнет превышать порог срабатывания динистора, конденсатор будет разряжен в конце полупериода и в следующем полупериоде сразу же начнет заряжаться, поэтому в новом полупериоде динистор откроется раньше. Диодно-резисторная цепочка разряжает конденсатор при переходе сетевого напряжения от отрицательной к положительной полуволне и тем самым устраняет эффект скачкообразного начального увеличения мощности в нагрузке. Резистор R4 ограничивает максимальный ток через динистор примерно до 0,1 А и замедляет процесс разрядки конденсатора С1.

Тем самым обеспечивается относительно большая длительность импульса, достаточная для надежного запуска симистора VD4 даже при значительной индуктивной составляющей нагрузки. При указанных на схеме номиналах резистора R4 и конденсатора С1 длительность импульса управления равна 130 мкс. Значительную часть этого времени через управляющий электрод симистора протекает ток, достаточный для открывания симистора.

Симметричный динистор 32V (VD3) обеспечивает одинаковость угла открывания симистора в обеих полуволнах сетевого напряжения. Следовательно, описываемый регулятор не будет выпрямлять сетевое напряжение, поэтому во многих случаях может быть применен даже для управления нагрузкой, подключенной к нему через трансформатор. Падение напряжения на симисторе VS1 равно примерно 2 В, поэтому при нагрузке мощностью более 100 Вт симистор необходимо установить на соответствующий теплоотвод (радиатор). Максимальная мощность нагрузки не должна превышать возможности симистора (4 А = 800 Вт, 8 А = 1600 Вт, 10 А = 2 КВт, 12 А = 2,4 КВт, 16 А = 3,2 КВт, 40 А = 8 КВт).

Купить набор можно по ссылке: