Найти в Дзене
Соль. CRM Битрикс24

Запуск Битрикс24 для быстрого развития филиальной сети

Наш клиент - крупная оптовая компания по продаже зоотоваров с множеством филиалов по России. Битрикс24 используется практически в каждом подразделении. А к нам за настройкой и обучением обратился недавно открывшийся отдел. Ребята регулярно занимаются проведением выставок и конкурсов среди владельцев животных. Работают в основном с внутренними проектами и ждали от внедрения решения следующих задач: Наша команда подробно познакомила сотрудников с проектной деятельностью, чатами, группами, задачами, почтой и сценариями использования  живой ленты. Приятным, а главное полезным открытием для менеджеров стала стандартная функция постановки задачи напрямую с письма. Теперь ни одно поручение не потеряно и не забыто, если оно пришло в письме от клиента. Приступили к решению задачи с проведением регулярных выставок. Реализовав это через инструмент Группы и Проекты. Сформировали майнд-карту, которая выступила в качестве инструкции-регламента. Как правильно составить группу по мероприятию, начиная

Наш клиент - крупная оптовая компания по продаже зоотоваров с множеством филиалов по России.

Битрикс24 используется практически в каждом подразделении. А к нам за настройкой и обучением обратился недавно открывшийся отдел.

Ребята регулярно занимаются проведением выставок и конкурсов среди владельцев животных. Работают в основном с внутренними проектами и ждали от внедрения решения следующих задач:

  • экспериментальный старт Битрикс24 в новом филиале, как эталон запуска системы во всех открывающихся розничных точках и филиалах компании.
  • с помощью полученных знаний и материалов, организовать базу знаний для вновь принятых сотрудников вне зависимости от местонахождения.
  • решить текущие задачи: «зашить» процесс организации мероприятий в шаблон. Научить сотрудников работе с задачами, проектами, вовлечь в работу на портале.

Наша команда подробно познакомила сотрудников с проектной деятельностью, чатами, группами, задачами, почтой и сценариями использования  живой ленты.

Приятным, а главное полезным открытием для менеджеров стала стандартная функция постановки задачи напрямую с письма.

Теперь ни одно поручение не потеряно и не забыто, если оно пришло в письме от клиента.

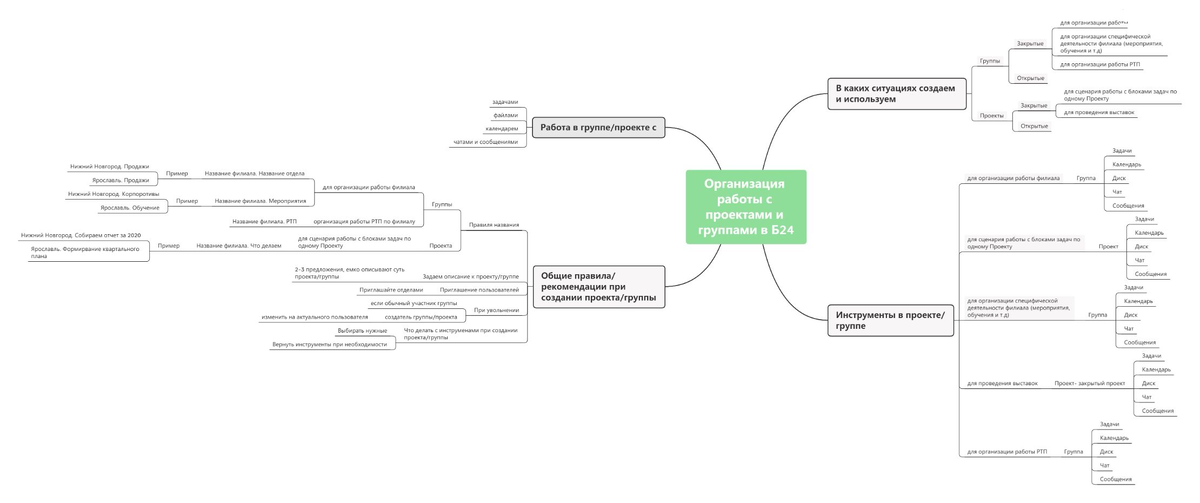
Приступили к решению задачи с проведением регулярных выставок. Реализовав это через инструмент Группы и Проекты.

Сформировали майнд-карту, которая выступила в качестве инструкции-регламента. Как правильно составить группу по мероприятию, начиная от названия, включая состав инструментов проекта, в зависимости от задач, требующих решения.

-2

Сформированный шаблон Проекта «Проведение выставки».

Включил в себя:

  • описание проекта;
  • необходимый набор инструментов (Диск, Живая лента, Задачи, Сообщения);
  • отдельный календарный план мероприятия и включенных задач, в представлении Канбан.

В результате:

  • заказчиком получены адаптированные инструкции по работе с группами и проектами в Битрикс24;
  • готовый и простой шаблон Проекта сэкономит время сотрудников на выполнения рутинных действий;
  • знания и понимание того, как работать с группами, проектами, задачами;
  • видео-курс запуска Битрикс24 с нуля - руководство запуска Битрикс24 в любом новом филиале компании.

На данный момент клиент пользуется именно шаблоном для создания нового мероприятия на портале. В дальнейшем запланирована автоматизация процесса работы по проектам на основе бизнес-процессов, так как необходимо будет включать такие стадии как: обзвон клиентов, рассылка оповещений, автоматическая отправка смс-для регистрации, оплата взносов и многое другое.

Наша команда профессионалов всегда готова помочь вашему бизнесу с запуском и настройкой процессов в Битрикс24. Обращайтесь!

Задайте нам вопрос

Купить лицензии Битрикс24

✅ Бесплатная Техподдержка Битрикс24

Внедрить CRM

Наш Телеграм-канал в нем вся "соль" о работе в Битрикс24, кейсы инструкции и полезные уроки. Подписывайтесь, будет много полезного!

Больше кейсов и проектов можно найти БЛОГЕ

Бесплатный курс внедрения Битрикс24 ТУТ

Подписывайтесь на наш YouTube канал!