Добавить в корзинуПозвонить
Найти в Дзене
Кот с паяльником

TDA2050: звук чище, мощность выше

О TDA2030A, которая была рассмотрена в предыдущей статье, наверняка слышали многие радиолюбители, то TDA2050 знакома далеко не каждому. А она является более мощной версией этой широкоизвестной и популярной микросхемы.
Если у первой номинальная мощность 18 Вт на нагрузку 4 Ома, то у второй уже 28Вт при том же уровне искажений не более 0,5%.
Повышения выходной мощности у TDA2050 удалось добиться

О TDA2030A, которая была рассмотрена в предыдущей статье, наверняка слышали многие радиолюбители, то TDA2050 знакома далеко не каждому. А она является более мощной версией этой широкоизвестной и популярной микросхемы.

Если у первой номинальная мощность 18 Вт на нагрузку 4 Ома, то у второй уже 28Вт при том же уровне искажений не более 0,5%.

Повышения выходной мощности у TDA2050 удалось добиться благодаря:

  • возможности работы с повышенным, по сравнению с TDA2030A, напряжением питания, что, очевидно, позволяет получить и больше мощность на выходе;
  • умощнению выходного каскада внутри микросхемы.

Обе микросхемы выглядят одинаково - пятиногий корпус с металлическим флянцем для посадки на радиатор.

Микросхема TDA2050.
Микросхема TDA2050.

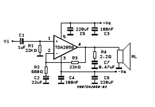
Схемы подключения так же совершенно идентичны.

Усилительна микросхеме TDA2050.
Усилительна микросхеме TDA2050.

Это позволяет считать микросхемы TDA2030A и TDA2050 взаимозаменяемыми. Однако у последней выше выходная мощность и лучше выходной каскад, что даёт ей преимущество. И, заменив микросхему 2030, стоящую, например, в компьютерной активной акустике, на 2050, вы получите только преимущества: небольшой прирост мощности (даже при том же напряжении питания, поскольку потери в выходном каскаде у TDA2050 ниже) и более стабильную работу. Поскольку то напряжение, которое для 2030 будет, возможно, выше номинального (а китайских братьев мы знаем - они могут), для 2050 окажется в самый раз.

Теперь заглянем в параметры микросхемы TDA2050.

Рекомендуемое напряжение питания +\-18 вольт при использовании 4-омных динамиков и +\-22 вольта, если нагрузка 8 Ом. Максимальное напряжение питания по паспорту +\-22 вольт.

Выходная мощность:

  • 28 Вт на нагрузку 4 Ом при 0,5% искажений и 35Вт при 10% ;
  • 25 и 32 ватта на нагрузку 8 Ом, соответственно (при питании +\-22 вольта).

При выходной мощности 20 Вт и менее, усилитель на микросхеме TDA2050 может продемонстрировать качественный звук с искажениями не более 0,02%.

Микросхема имеет внутреннюю защиту от перегрева и перегрузки, что делает её весьма надежной и позволит собрать на своей основе качественный УМЗЧ (усилитель мощности звуковой частоты) даже начинающим радиолюбителям.