Добавить в корзинуПозвонить
Найти в Дзене
HamRadio

Зарядное устройство от солнечной панели до 10А

Всех приветствую. Немного вольных размышлений, цены на энергоносители постоянно растут, поэтому все чаще используются альтернативные источники энергии. Один из самых чистых альтернативных источников — солнечная энергия. Она генерируется батареей солнечных элементов. Их емкость может варьироваться от единиц мА до единиц или десятков А. Это зависит, конечно, от площади панели. Хотя цена на солнечные элементы все еще приличная, они уже нашли применения с экономической точки зрения, в которых цене на энергию, полученную таким способом, более выгодна, чем у традиционных источников. Уже сегодня солнечные элементы можно рассматривать как источник энергии для различных устройств телеметрии и сигнализации, например, а также освещения расположенных вдоль дорог. Разработка новых энергосберегающих источников света (белые светодиоды, люминесцентные лампы малой мощности и т. д.) Позволяет использовать солнечную энергию в освещении. Не менее интересным является использование, например, в загородн

Пример панелей
Пример панелей

Всех приветствую. Немного вольных размышлений, цены на энергоносители постоянно растут, поэтому все чаще используются альтернативные источники энергии. Один из самых чистых альтернативных источников — солнечная энергия. Она генерируется батареей солнечных элементов.

Их емкость может варьироваться от единиц мА до единиц или десятков А. Это зависит, конечно, от площади панели. Хотя цена на солнечные элементы все еще приличная, они уже нашли применения с экономической точки зрения, в которых цене на энергию, полученную таким способом, более выгодна, чем у традиционных источников.

Уже сегодня солнечные элементы можно рассматривать как источник энергии для различных устройств телеметрии и сигнализации, например, а также освещения расположенных вдоль дорог. Разработка новых энергосберегающих источников света (белые светодиоды, люминесцентные лампы малой мощности и т. д.) Позволяет использовать солнечную энергию в освещении.

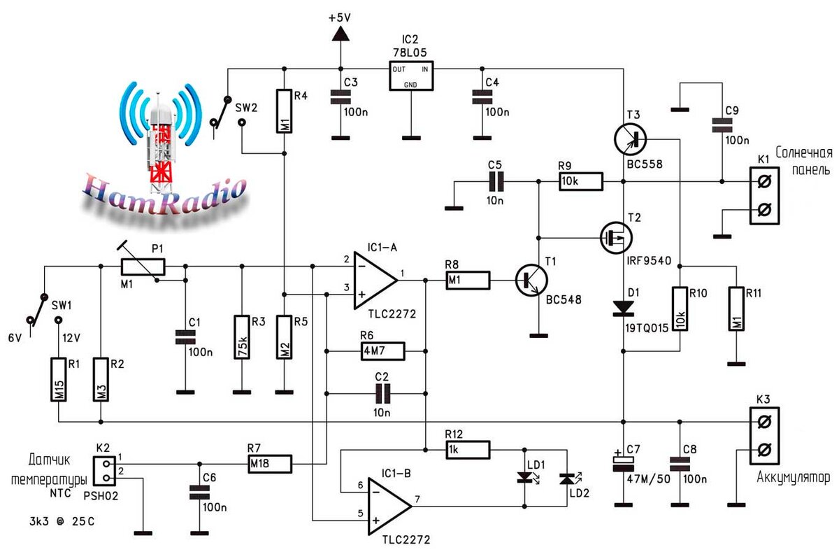
Не менее интересным является использование, например, в загородных домах, где аккумуляторы заряжаются в течение недели, а в выходные дни используется для питания телевизоров или других приборов. Однако конкретное применение всегда зависит от экономических расчетов, потому что особенно мощные солнечные батареи все еще относительно стоят денег. Для тех, кого интересует «более мощное» зарядное устройство, способное регулировать ток до 10А, приводится простая конструкция. Принципиальная схема зарядного устройства показана на рисунке.

Схема зарядного устройства от солнечной панели
Схема зарядного устройства от солнечной панели

Это схема управления током зарядки от солнечной панели для аккумулятора. Преимущество устройства — простая регулировка с помощью одного потенциометра для контроля напряжения, схемы периодической зарядки и контроля температуры заряженного элемента, что защищает аккумулятор от перегрева. Устройство предназначено для зарядки аккумуляторов 6 и 12В (с минимальными доработками также до 24В) током до 10А.

Схема работает как переключатель тока, подключенный между положительным выводом солнечной панели и батареей. Диод D1 предотвращает разряд аккумулятора. Если напряжение батареи ниже максимального напряжения, компаратор IC1A закрывается и активирует транзисторы T1 и T2. Зарядный ток течет через транзистор Т2 к батарее. Транзистор T2 относится к типу P-MOS, так что можно заземлить солнечную панель и аккумулятор на общую точку.

При достижении номинального напряжения на батарее выход компаратора IC1A переключается на низкий уровень и ток через транзистор T2 прерывается. Вместо операционного усилителя IC1 необходимо использовать микросхемы с выходом «rail-to-rail», амплитуда выходного напряжения которого практически идентична напряжению питания. Здесь нельзя использовать микросхемы типа 741 и т. д. Вот такие солнечные панели можно рассматривать в комплекте.

Транзистор T3 включает питание схемы только в том случае, если напряжение солнечной панели достаточно для зарядки аккумулятора. Затем напряжение подключается к стабилизатору IC2 78L05, который питает цепи управления зарядным устройством. Операционный усилитель IC1B имеет на выходе 2 светодиода, соединенных встречно-параллельно (мы также можем использовать двухцветный светодиод), которые показывают состояние зарядки — заряжен или заряжен.

Термистор (NTC) с сопротивлением около 3,3 кОм при 25C подключается к разъему K2. Термистор должен контактировать с батареей, чтобы определять ее температуру. Переключатель SW1 используется для выбора напряжения батареи 6 или 12В. Это зависит от типа солнечной панели (её выходного напряжения) и используемой батареи.

С помощью подстроечного резистора P1 установите максимальное напряжение, при котором зарядное устройство включается и выключается. Зарядное устройство с солнечной панелью выполнено на двухсторонней печатной плате размером 50х45 мм. Расположение компонентов на печатной плате, а также разводка дорожек показано на рисунке.

Расположение компонентов на печатной плате
Расположение компонентов на печатной плате

Печатка верх
Печатка верх

Печатка низ
Печатка низ

Выводы к батарее и солнечной панели выполнены с помощью винтовых клемм, с выводами на печатной плате. Транзистор T2 и силовой диод D1 расположены по краю платы, что позволяет установить оба компонента (через изолирующие прокладки) на радиатор. Подключите термистор к разъему K2. Переключатели SW1 и SW2 (если запланированы) размещены на передней панели и соединены с платой проводами. После монтажа и пайки внимательно осмотрите плату и устраните возможные дефекты.

Подключим аккумулятор и солнечную панель. После достижения необходимого напряжения на аккумуляторе установите подстроечный резистор P1 так, чтобы он находился точно между включением и выключением зарядки. Описанное устройство относительно простое и невысокой стоимости. Его преимущество — относительно большой ток, позволяющий использовать схему для более мощных солнечных панелей и других устройствах.

-6