Добавить в корзинуПозвонить
Найти в Дзене
Radio-любитель

Зарядное устройство с компенсацией

Всем здравствуйте. Зарядное устройство для свинцово-кислотных аккумуляторов с компенсацией падения напряжения на проводах. Описанное в статье зарядное устройство для автомобильного аккумулятора и не только значительно ускоряет финальную фазу зарядки, так как исключает потери на подводящих проводах к аккумулятору. Позволяет регулировать выходное конечное напряжение и выходной зарядный ток.
Схема

Всем здравствуйте. Зарядное устройство для свинцово-кислотных аккумуляторов с компенсацией падения напряжения на проводах. Описанное в статье зарядное устройство для автомобильного аккумулятора и не только значительно ускоряет финальную фазу зарядки, так как исключает потери на подводящих проводах к аккумулятору. Позволяет регулировать выходное конечное напряжение и выходной зарядный ток.

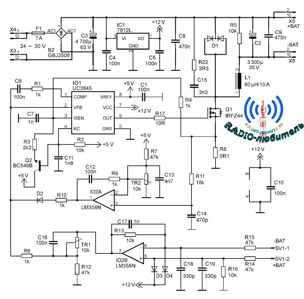
Схема представляет собой нетрадиционное соединение понижающего импульсного источника питания (STEP-DOWN) с общей положительной цепью для входа и выхода. Выходное напряжение является плавающим по сравнению с входным, что ограничивает его использование в качестве источника постоянного тока, где обычно требуется отрицательное (нулевое) соединение в цепи.

Принципиальная схема зарядного устройства с компенсацией
Принципиальная схема зарядного устройства с компенсацией

Если зарядное устройство питается от трансформатора или аккумулятор гальванически не подключен к потенциалу входного напряжения, зарядное устройство может работать без каких-либо проблем. Микросхема управления - UC3843 (UC3845 имеет ограниченный сдвиг и подходит для большего соотношения входного и выходного напряжения), которая имеет встроенный драйвер N-MOSFET и работает с первичным контуром управления током.

Вторичная обратная связь создается действующей цепью по выходному напряжению и по среднему значению выходного тока. Поскольку используется резистор R8, и часть пилообразного сигнала подается через транзистор Q2 и резистор R3 на токовый вход схемы управления.

Чтобы регулировать выходное (плавающее) напряжение, ее величина сначала должна быть преобразована в опорное, используемое схемой управления, которая является землей (GND). В преобразовании используется часть микросхемы IO2B, который подключен как дифференциальный усилитель с коэффициентом усиления, определяемым соотношением резисторов R14 и R16.

Оба входа усилителя могут иметь любое напряжение относительно земли, но при этом на выходе операционного усилителя будет дифференциальное напряжение. Оба входа защищены диодами D3 и D4, а конденсаторы C18 и C19 шунтируют от помех. Выходное напряжение операционного усилителя можно отрегулировать, вращая подстроечный резистор TR1 и, таким образом, изменяя выходное напряжение зарядного устройства с 11,7 до 15В.

Поскольку необходимо было использовать дифференциальный усилитель, мы можем использовать его вместо традиционной регулировки напряжения на выходе зарядного устройства. Можем также установить провода с малым сечением отдельно вдоль основных токонесущих проводов, которые подключены к зажимам типа «крокодил» для подключения к автомобильному аккумулятору.

Вот пример дублирования проводов
Вот пример дублирования проводов

Это устраняет падение напряжения на проводниках, которое может составлять порядка вольта при высоких токах, и значительно продлевает заключительную фазу зарядки. При компенсации установленное напряжение на клеммах остается постоянным независимо от длины подводящих проводов. Однако у этого метода есть небольшой недостаток — при обрыве вспомогательных проводов зарядное устройство не будет работать должным образом, так как регулирование напряжения будет отключено. По этой причине рекомендую дублировать вспомогательные провода.

Второй операционный усилитель IO2A используется для ограничения тока в случае зарядки аккумулятора меньшей емкости. Вращением потенциометра TR2, выходной ток может быть установлен от 0 (прекращает работу) до 6A. Если на выходе происходит короткое замыкание из-за неосторожного обращения с выходными проводами, ток стабилизируется на значении, превышающем установленное, и остается на нем до тех пор, пока не устраним замыкание. Печатная плата изображена на рисунке.

Расположение компонентов на печатной плате
Расположение компонентов на печатной плате

Разводка печатной платы
Разводка печатной платы

Если поменять местами клеммы и подключить аккумулятор, наоборот, зарядное устройство выйдет из строя. Здесь нужно быть осторожным или добавить на выход предохранитель на 15А. При настройке зарядное устройство требует только установки подходящего конечного напряжения (13,8В для длительного, 14,6В для быстрой зарядки) и тока зарядки, предпочтительно одной десятой от значения емкости аккумулятора.

Если аккумулятор не заряжен, зарядное устройство изначально будет в режиме ограничения тока. После зарядки от 75 до 85% емкости, напряжение возрастет до установленного значения, а ток будет уменьшаться очень медленно в соответствии с потребностями аккумулятора, и только через 1–3 часа в этом режиме аккумулятор будет полностью заряжен.

При настройке зарядного устройства необходимо начать с контроллера IO1, запустив генератор в работу с R2 и C11. Форма пилы измеряется на выводе 4 RC. Затем можно установить обратную связь и отслеживать, есть ли прямоугольный сигнал на выходной клемме 6. Затем вы можете подключить транзистор MOSFET и диод D1. Перед подключением дросселя L1 рекомендуется вместо него использовать резистор 10 Ом, чтобы проверить стабилизацию напряжения.

Поскольку зарядное устройство представляет собой импульсный блок питания, необходимо использовать как минимум конденсатор С2 с низким значением ESR. Также не стоит пренебрегать установкой конденсаторов С8 и С9, существенно подавляющих высокочастотные переходные процессы вместе с цепочкой R22 и C15.

Измерение проводилось на выходных зажимах с длиной кабеля 2‐м и сечением проводника 2,5 мм2 с компенсационными проводниками для пределов тока 1,25А, 2,5А и 5А. Даже при 5А нет отклонения от установленного напряжения на зажимах 13,8В. В случае короткого замыкания ток ограничивается до менее 9А. Да многие могут заметить, что есть достаточно свежие контроллеры, есть и даже имеются в продаже готовые зарядные устройства так что каждому свое. Всем спасибо.

-5