Добавить в корзинуПозвонить
Найти в Дзене
Монтажный столик

Ламповые схемы без мистики: расчет реостатного усилительного каскада на триоде

Ламповый звук сегодня это модный тренд. И, как всякий модный тренд, оброс изрядным числом поклонников-дилетантов и порождаемых ими мистических верований и обрядов: от «прогрева проводов» до составления коллекции ламп под различные стили прослушивания музыки и настроения владельца. На просторах интернета валяется огромное количество готовых ламповых схем разной степени технической грамотности, презентуемых авторами преимущественно по принципу: «Мамой клянусь, оно будет работать!». И, вместе с тем, до обидного мало публикаций, в простой и доступной форме, без математической зауми и трансцендентных идей, описывающих методики расчета типовых узлов ламповых усилителей. В этом отношении можно только позавидовать сельскому радиолюбителю полувековой давности. Тот шел в ближайшую читальню и обильно черпал вдохновение для творчества из свежих выпусков «Массовой радиобиблиотеки». В общем, автор увидел пробел и решил своими скромными силами его заполнить. Это первая публикация из задуманной серии.

Ламповый звук сегодня это модный тренд. И, как всякий модный тренд, оброс изрядным числом поклонников-дилетантов и порождаемых ими мистических верований и обрядов: от «прогрева проводов» до составления коллекции ламп под различные стили прослушивания музыки и настроения владельца.

На просторах интернета валяется огромное количество готовых ламповых схем разной степени технической грамотности, презентуемых авторами преимущественно по принципу: «Мамой клянусь, оно будет работать!».

И, вместе с тем, до обидного мало публикаций, в простой и доступной форме, без математической зауми и трансцендентных идей, описывающих методики расчета типовых узлов ламповых усилителей. В этом отношении можно только позавидовать сельскому радиолюбителю полувековой давности. Тот шел в ближайшую читальню и обильно черпал вдохновение для творчества из свежих выпусков «Массовой радиобиблиотеки».

В общем, автор увидел пробел и решил своими скромными силами его заполнить. Это первая публикация из задуманной серии. Если статья найдет своих читателей, то буду продолжать в том же духе.

Предполагается, что читатель уже знаком с физическим принципом действия электронной лампы и ему не нужно объяснять чем катод отличается от анода и почему напряжение на сетке относительно катода всегда должно быть отрицательным. Если вы сомневаетесь в своих познаниях, то могу порекомендовать отличный букварь 1960 года издания. Умели же наши деды объяснять просто и доступно! Куда там современным учебникам.

Что понадобится для деятельного освоения изложенной ниже информации:

1. Хороший старый справочник по отечественным лампам. Очень рекомендую «Справочник по электронным приборам» Д.С. Гурлева 1966 года. Взять можно здесь.

2. Линейка и карандаш или полностью их заменяющая программа TubeCurve. Категорически рекомендую. Взять можно здесь. В конце статьи приведена ссылка на мой краткий видеообзор по работе в этой программе.

3. Micro Cap или любая другая программа SPICE-моделирования с подключенной библиотекой отечественных ламп. Необязательная, но желательная опция. Для финальной проверки расчетов перед практическим их воплощением «в железе».

Итак, приступим.

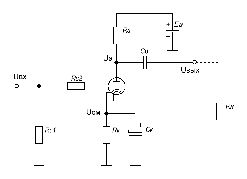
Схема усилительного каскада на вакуумном триоде с резистивной нагрузкой (реостатный усилитель) представлена на рисунке ниже.

По такой схеме, как правило, выполняют каскады предварительного усиления.

Для расчета нам понадобятся следующие исходные данные:

  • модель лампы (я выбрал 6Н1П)
  • напряжение питания (я выбрал 250 В, это номинальное значение для лампы 6Н1П)
  • максимальная амплитуда входного сигнала (я выбрал 2 В)
  • входное сопротивление следующего каскада (я выбрал 47 кОм, это стандартное значение для линейного входа акустической аппаратуры)
  • диапазон усиливаемых частот (я выбрал 20 — 20 000 Гц)

Шаг 1. Начнем с самого простого. Резистор утечки Rс1 служит для предотвращения накопления заряда на сетке. Его номинал обычно выбирают 1 МОм или около того, без расчета. Резистор подавления паразитных колебаний Rс2 препятствует проникновению высокочастотных помех на сетку, а также служит для предотвращения самовозбуждения каскада на высоких частотах. Может быть выбран в широком диапазоне от 1 кОм до 100 кОм и и даже более. Вполне возможно и даже очень вероятно, что наша схема будет отлично работать и без него, но лучше оставить по принципу «не помешает». Выбираем номинал 10 кОм. Если на практике обнаружите в своей схеме нечто, похожее на паразитную ВЧ-генерацию, смело увеличивайте номинал в 2-5 раз.

Шаг 2. Зададим значение анодного резистора . Чем больше его величина, тем больше коэффициент усиления каскада, что при прочих равных условиях, конечно, хорошо. Но слишком большое загонит наш усилитель в область существенной нелинейности анодных характеристик, что выразится в повышенном уровне нелинейных искажений выходного сигнала. Необходим разумный компромисс. В каскадах предварительного усиления обычно выбирают в диапазоне 2 - 4 Ri , где Ri - внутреннее сопротивление лампы (берется из справочника. Для лампы 6Н1П Ri = 11 кОм, поэтому я принял Ra = 22 кОм.

Шаг 3. Теперь приступим к построению нагрузочной прямой. Находим в справочнике семейство анодных характеристик выбранной лампы. Тем, кто подзабыл букварь, напоминаю, что анодные характеристики — это графики зависимости анодного тока от анодного напряжения для различных значений напряжения сетка-анод .

-2

Для построения нагрузочной прямой нам потребуются две точки:

  • Первая точка соответствует полностью запертому состоянию лампы, когда = 0. В этом состоянии напряжение на аноде очевидно равно напряжению источника питания: Uа = Eа. Следовательно, координаты первой точки на плоскости анодных характеристик (0, ) . В моем случае это будет (0, 250 В).
  • Вторая точка соответствует недостижимому в реальности случаю, когда лампа превращается в закоротку между катодом и анодом и, таким образом, анодное напряжение падает до нуля: = 0. В этой гипотетической ситуации ток в цепи анода полностью определялся бы напряжением питания и сопротивлением анодного резистора: = / . Если быть точным, то на в данном случае влияет также и катодный резистор (ведь он включен последовательно с ), но обычно его выбирают таким, что Rк << Rа, поэтому влиянием в данном случае можно пренебречь. Таким образом, координаты второй точки на плоскости анодных характеристик (, 0). В моем случае: = 250 В / 22 кОм = 11 мА. Координаты второй точки, следовательно: (11 мА, 0).

Проводим через полученные точки нагрузочную прямую. В моем случае она выглядит так:

-3

Для ее построения я использовал программу TubeCurve и потом немного отредактировал получившийся график для наглядности.

Для любых значений напряжения на входе каскада соответствующие им значения анодного напряжения и тока будут лежать строго на нагрузочной прямой и нигде больше.

Важное замечание! Экспериментируя с различными значениями , следите, чтобы получившаяся нагрузочная прямая не пересекала график максимальной рассеиваемой на аноде мощности (на рисунке выше выполнен штрих-пунктирной линией). Если вы не нашли этого графика на семействе анодных характеристик, то его придется построить вручную, задавшись значением из справочника. Функция будет иметь вид: I (U) = Pа / U.

Для 6Н1П: = 2.2 Вт. В качестве упражнения проверьте, правильно ли автор справочника построил соответствующий график.

Шаг 4. Зададим точку покоя на нагрузочной прямой. Точка покоя - напряжение на аноде Uа0 (и соответствующее ему напряжение сетка-анод Uс0) , устанавливающееся в отсутствии сигнала на входе каскада, то есть когда Uвх = 0. Точку покоя выбирают обычно из соображений максимальной линейности функции () в ее окрестности, соответствующей максимальной амплитуде входного сигнала. Ну и, разумеется, во всем диапазоне входного сигнала должно соблюдаться условие Uс <= 0. Кто не понял почему это так — бегом читать букварь про режим с сеточным током и почему его следует избегать.

Я выбрал Uс0 = -2 В. По графику нагрузочной прямой видим, что этому значению примерно соответствуют анодное напряжение Uа0 = 120 В и анодный ток Iа0 = 6 мА. Ниже привожу картинку как это выглядит в программе TubeCurve.

-4

Красный квадратик на нагрузочной прямой — это и есть точка покоя (ее пересекает линия сеточного напряжения -2В), а синие квадратики соответствуют заданному максимальному диапазону входных напряжений.

Шаг 5. Рассчитаем мощность, рассеиваемую на анодном резисторе . Это всегда самый «горячий» элемент схемы, не считая лампы.

Prk = ( - Uа0) / Iа0

В моем случае:

Prk = (250 - 120) * 0.006 = 0.78 Вт

Выбираем резистор мощностью 1 Вт.

Шаг 6. Определим коэффициент усиления каскада по напряжению по формуле:

Ku = (Uamax – Uamin) / (Ucmax – Ucmin),

где Uamax, Ucmax и Uamin, Ucmin – определенные по графику анодные и сеточные напряжения, соответствующие максимальному и минимальному амплитудным значениям входного сигнала.

В моем случае:

Uamax = 65 В, Uсmax = 0 (верхний синий квадратик на графике);

Uamin = 165 В, Uсmin = -4 В (нижний синий квадратик на графике).

Следовательно:

Ku = (65 – 165) / (0 - (-4)) = - 25

Знак минус говорит о том, что каскад у нас инвертирующий, как и положено схеме с общим катодом.

Шаг 7. Определим величину катодного резистора . Он задает положительное анодное смещение Uсм, выводя схему в рабочую точку. Определяется по формуле:

Rк = Uсм / Ia0

Учитывая, что Uсм = - Uс0 (кто не понял почему — читать букварь), окончательно запишем:

Rк = - Uс0 / Ia0

В моем случае:

Rк = - (-2 В) / 6 мА = 333 Ом

Выбираем из стандартного ряда Rк = 330 Ом.

Шаг 8. Расчитаем величину шунтирующего катодного конденсатора . Его емкостное сопротивление Xск на нижней граничной частоте звукового диапазона = 20 Гц должно быть как минимум на порядок ниже Rк.

Xcк = 1 / (2pi * fн * Cк), следовательно: Ск = 10 / (2pi * fн * Rк).

В моем случае: Ск = 10 / (6.28 * 20 * 330) = 0.000241 Ф = 241 мкФ

Выбираем из стандартного ряда ближайший сверху: Ск = 330 мкФ

Шаг 9. Расчитаем величину разделительного конденсатора . Его емкостное сопротивление Xср на нижней граничной частоте звукового диапазона = 20 Гц должно быть как минимум на порядок ниже сопротивления нагрузки Rн.

Xcр = 1 / (2pi * fн * Cр), следовательно:

Ср = 10 / (2pi * fн * Rн).

В моем случае:

Ср = 10 / (6.28 * 20 * 47 000) = 1.7 мкФ

Выбираем из стандартного ряда ближайший сверху: Ср = 2.2 мкФ

Готово!

Все номиналы элементов схемы рассчитаны и она приобретает следующий вид:

-5

Для уверенности моделируем в MicroCap:

-6
-7

Работает!

Благодарю за внимание всех, у кого хватило терпения дочитать до конца. Надеюсь, оказалось небесполезно.

Продолжение следует.

PS И, как обещал, ссылка на мое видео про TubeCurve: