Найти в Дзене
Войти
1,0×
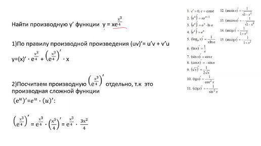
Вычисление производной функции (Задача 2)
248 просмотров · 3 года назад
00:00
/
01:51
Михаил Рыбков
2310 подписчиков
Подписаться
Хотите видеть больше публикаций по теме «Наука»?
Давайте
Семестр 2
Подборка ·
Михаил Рыбков
· 7 из
8
Далее: Вычисление предела функции (Задача 1)
Семестр 2
· 7 из
8
Наука
7 млн интересуются
Следить за темой
3403818743.2000.1771532805829.16514