Найти в Дзене
Войти
1,0×
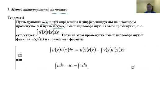
Неопределенный интеграл. Интегрирование по частям
977 просмотров · 3 года назад
00:00
/
09:33
Михаил Рыбков
2310 подписчиков
Подписаться
Хотите видеть больше публикаций по теме «Образование»?
Давайте
Интегралы
Подборка ·
Михаил Рыбков
· 24 из
28
Далее: Неопределенный интеграл. Внесение под знак дифференциала
Интегралы
· 24 из
28
Наука
7 млн интересуются
Следить за темой
4212918994.2152.1771508741111.96980