Найти в Дзене
Войти
1,0×
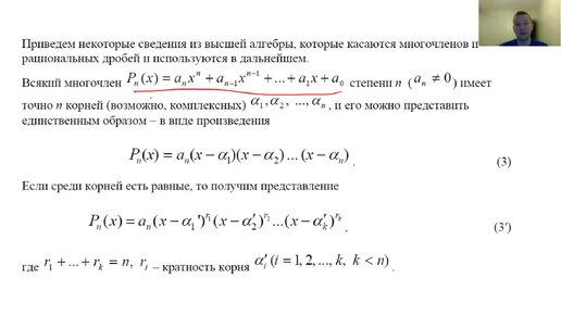
Неопределенный интеграл. Интегралы от рациональных дробей (разложение многочлена на множители)
439 просмотров · 3 года назад
00:08
/
04:06
Михаил Рыбков
2314 подписчиков
Подписаться
Хотите видеть больше публикаций по теме «Наука»?
Давайте
Интегралы
Подборка ·
Михаил Рыбков
· 22 из
28
Далее: Неопределенный интеграл. Интегралы от рациональных дробей (деление многочлена на многочлен)
Интегралы
· 22 из
28
Наука
7 млн интересуются
Следить за темой
4212918994.1025.1779650864344.93547