Найти в Дзене
Войти
1,0×
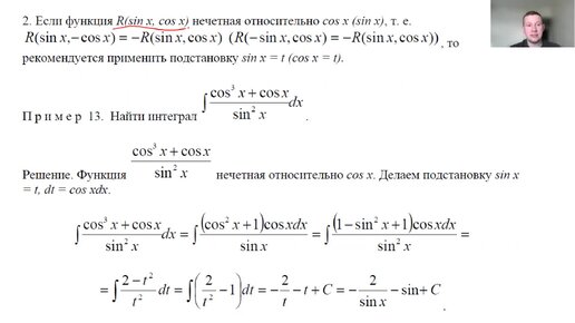
Неопределенный интеграл. Интегралы от тригонометрии (подстановки t = sin x, t = cos x)
467 просмотров · 3 года назад
00:00
/
02:52
Михаил Рыбков
2314 подписчиков
Подписаться
Хотите видеть больше публикаций по теме «Образование»?
Давайте
Интегралы
Подборка ·
Михаил Рыбков
· 18 из
28
Далее: Неопределенный интеграл. Интегралы от тригонометрии (подстановка t = tg x)
Интегралы
· 18 из
28
Наука
7 млн интересуются
Следить за темой
1671536024.825.1776640528944.69083