Найти в Дзене
Войти
1,0×
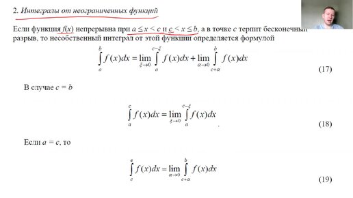
Несобственные интегралы. Интегралы от разрывных функций
478 просмотров · 3 года назад
00:04
/
06:55
Михаил Рыбков
2301 подписчиков
Подписаться
Хотите видеть больше публикаций по теме «Наука»?
Давайте
Интегралы
Подборка ·
Михаил Рыбков
· 2 из
28
Далее: Несобственные интегралы. Интегралы с бесконечными пределами
Интегралы
· 2 из
28
Наука
7 млн интересуются
Следить за темой
151053215.1559.1766914981584.62610