Найти в Дзене
Войти
1,0×
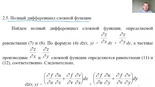
Функции нескольких переменных. Полный дифференциал
518 просмотров · 3 года назад
00:06
/
04:35
Михаил Рыбков
2301 подписчиков
Подписаться
Хотите видеть больше публикаций по теме «Образование»?
Давайте
Функции нескольких переменных
Подборка ·
Михаил Рыбков
· 9 из
16
Далее: Функции нескольких переменных. Производная сложной функции
Функции нескольких переменных
· 9 из
16
Наука
7 млн интересуются
Следить за темой
4212918994.2005.1766920023998.21956