Найти в Дзене
Войти
1,0×
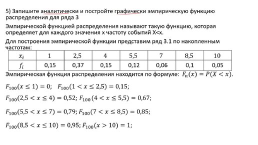
Нахождение и построение графика эмпирической функции распределения (РЗ 9.5)
1443 просмотра · 3 года назад
00:00
/
02:23
Михаил Рыбков
2293 подписчиков
Подписаться
Хотите видеть больше публикаций по теме «Образование»?
Давайте
Статистика
Подборка ·
Михаил Рыбков
· 6 из
9
Далее: Построение гистограммы частот для интервального статистического ряда и полигона относительных частот для точечного ряда (РЗ 9.4)
Статистика
· 6 из
9
Наука
7 млн интересуются
Следить за темой
2268503620.1780.1765567242004.83366