Найти в Дзене
Войти
1,0×
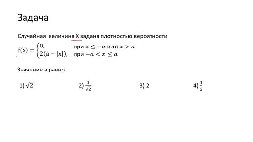
Вычисление значения константы в формуле плотности вероятности случайной величины (A3)
526 просмотров · 3 года назад
00:00
/
02:07
Михаил Рыбков
2295 подписчиков
Подписаться
Хотите видеть больше публикаций по теме «Образование»?
Давайте
Случайные величины
Подборка ·
Михаил Рыбков
· 10 из
12
Далее: Вычисление математического ожидания случайной величины, имеющей гипергеометрическое распределение (A2)
Случайные величины
· 10 из
12
Наука
7 млн интересуются
Следить за темой
2623975490.1804.1765857171026.97541