Найти в Дзене
Войти
1,0×
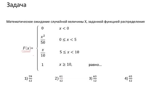
Вычисление математического ожидания непрерывной случайной величины (A5)
586 просмотров · 3 года назад
00:00
/
02:12
Михаил Рыбков
2293 подписчиков
Подписаться
Хотите видеть больше публикаций по теме «Образование»?
Давайте
Случайные величины
Подборка ·
Михаил Рыбков
· 8 из
12
Далее: Определение вероятности попадания случайной величины в заданный интервал через функцию распределения (A4)
Случайные величины
· 8 из
12
Наука
7 млн интересуются
Следить за темой
350479030.1722.1765659014223.27024