Найти в Дзене
Войти
1,0×
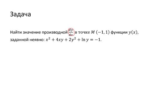
Нахождение значения производной неявной функции в точке (B4)
542 просмотра · 3 года назад
00:00
/
02:01
Михаил Рыбков
2293 подписчиков
Подписаться
Хотите видеть больше публикаций по теме «Наука»?
Давайте
Предел, производная
Подборка ·
Михаил Рыбков
· 1 из
27
Далее: Определение точки пересечения касательной к графику функции с осью ординат (B3)
Предел, производная
· 1 из
27
Наука
7 млн интересуются
Следить за темой
504204333.1795.1765583002981.32878