Найти в Дзене
Войти
1,0×
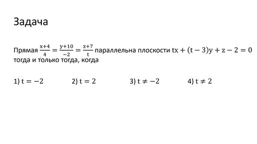
Определение взаимного расположения прямой и плоскости (A6)
612 просмотров · 3 года назад
00:00
/
02:41
Михаил Рыбков
2293 подписчиков
Подписаться
Хотите видеть больше публикаций по теме «Наука»?
Давайте
Векторная алгебра и аналитическая геометрия
Подборка ·
Михаил Рыбков
· 6 из
11
Далее: Составление уравнения плоскости, перпендикулярной заданной прямой (A5)
Векторная алгебра и аналитическая геометрия
· 6 из
11
Наука
7 млн интересуются
Следить за темой
1275130734.1765.1765733682143.30076