Найти в Дзене
Войти
1,0×
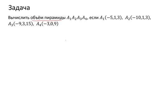
Вычисление объема пирамиды через смешанное произведение векторов (B1)
741 просмотр · 3 года назад
00:00
/
03:04
Михаил Рыбков
2293 подписчиков
Подписаться
Хотите видеть больше публикаций по теме «Наука»?
Давайте
Векторная алгебра и аналитическая геометрия
Подборка ·
Михаил Рыбков
· 3 из
11
Далее: Запись канонического уравнения параболы через параметр (A8)
Векторная алгебра и аналитическая геометрия
· 3 из
11
Наука
7 млн интересуются
Следить за темой
3989393048.1800.1765576469048.72788