Найти в Дзене
Войти
1,0×
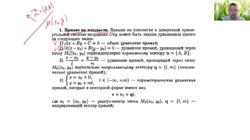
Прямая на плоскости
172 просмотра · 3 года назад
00:00
/
30:41
Михаил Рыбков
2314 подписчиков
Подписаться
Хотите видеть больше публикаций по теме «Образование»?
Давайте
Векторная алгебра и Аналитическая геометрия
Подборка ·
Михаил Рыбков
· 10 из
12
Далее: Смешанное произведение векторов
Векторная алгебра и Аналитическая геометрия
· 10 из
12
Наука
7 млн интересуются
Следить за темой
1275130734.955.1776751243864.70011