Операция «Усилитель»: сравнение операционных усилителей в Fosi Audio BT20A Pro
Предварительный усилитель для гидрофона на TL082
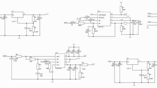
Добрый день! Данную публикацию хочу посвятить созданию предварительного усилителя для моих поделок. Возьмем недорогой распространенный ОУ TL082, его входное сопротивление вполне достаточно для работы с емкостным датчиком (пьезокерамикой). Усилитель дёшев и приобрести его можно в любом радиомагазине. Основой схемы послужит обычный неинвертирующий усилитель на ОУ с однополярным питанием. Схема представлена на картинке ниже: Схема проста, питание обеспечивает линейный стабилизатор LM1117. Так же в данной схеме хочу применить на выходе аудио усилитель LM4818...
TL082CP TL082
TL082CP - это двойной малошумный входной операционный усилитель JFET от Texas Instruments. Он предназначен для работы с одним источником питания в широком диапазоне напряжений. Примечание: TL082CP - это двойной малошумный операционный усилитель JFET. Он имеет широкий комодуль (до VCC +) и дифференциальный диапазон напряжений, а также ток с низким входным смещением и смещением. Устройство требует низкого тока питания при сохранении большого умножения полосы пропускания усиления и быстрой скорости преобразования...
TL082
Тип упаковки: SOP - 8 Производитель: Texas Instruments / STMicroelectronics Описание: TL082 - это серия высокоскоростных вычислительных усилителей ввода JFET с реальной мощностью одного источника питания. Он характеризуется низким входным током смещения, низким температурным коэффициентом смещения напряжения и высоким входным сопротивлением. Особенности: Реальная работа с одним источником питания Низкий входной ток смещения Низкое смещение Коэффициент температуры Высокое входное сопротивление Применение:...