• Главная
  • Подписки
  • Найти
  • Новости
  • Статьи
  • Видео
  • Ролики
  • Итоги года
  • Видеоигры
  • Детям
Всё о ДзенеВакансииДзен на iOS и Android
ВсёНовостиТемыКаналыВидео и РоликиСтатьи и Посты
Общество
56:52
1,0×
00:00/56:52
Математика школьнику подробно от души.
959 смотрели · 1 год назад
Алгебра 8 класс_Разложение на множители квадратного трёхчлена.
Высшая математика в примерах
4 года назад
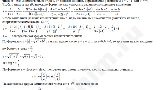
Запишите число z в алгебраической, тригонометрической и показательной формах, найдите все корни уравнения w2−z=0 пример 1
#образование #учеба #комплексныечисла #обучение #математика
00:26
1,0×
00:00/00:26
Высшая математика в примерах
260 смотрели · 3 года назад
Записать число z=2√2/(1+i) в алгебраической и тригонометрической формах. пример 4 Высшая математика
Также ищут
кто умер сегодня ночью20000 mah это сколькокак правильно вводить формулыраспереживался как правильно пишетсяпико это 10 в
2646513550.1840.1766056869668.70192