• Главная
  • Подписки
  • Найти
  • Новости
  • Статьи
  • Видео
  • Ролики
  • Видеоигры
  • Детям
Всё о ДзенеВакансииДзен на iOS и Android
ВсёНовостиТемыКаналыВидео и РоликиСтатьи и Посты
Общество
33:03
1,0×
00:00/33:03
Математика для хомяков
471 смотрели · 3 года назад
ВЕКТОРЫ: как вычислить угол по координатам
Высшая математика в примерах
687 читали · 4 года назад
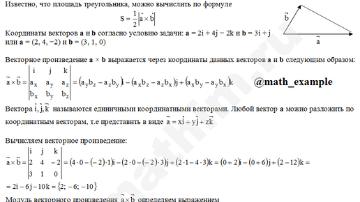
Вычисление площади треугольника, построенного на векторах a и b пример 2.
#образование #учеба #векторнаяалгебра #обучение #математика
09:13
1,0×
00:00/09:13
MathicRU - математика, ЕГЭ
1 год назад
Задача из ЕГЭ. Сложение векторов, заданных координатами. Вычисление длины вектора. Разбираем решение.
Также ищут
config этоgmail этоуказатели этоchromecast этоповторен это
1488197551.1083.1774726216754.93087