Степаньянц К. В. - Теоретическая механика I - Движение заряженных частиц в магнитном поле
Электричество и магнетизм. Движение частиц. Электромагнитная индукция.
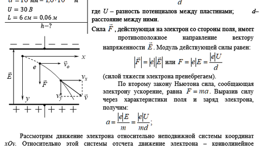
Добрый день! Представляю Вашему вниманию решенные задачи по темам: Движение частиц в гравитационном, электромагнитном и электростатическом полях, электромагнитная индукция. Текст задач взят из следующего источника: Физика. Электромагнитные явления (электродинамика). В пространство между пластинами плоского конденсатора влетел электрон. Скорость 10 Мм/с, направленна параллельно пластинам. На какое расстояние приблизится электрон к положительно заряженной пластине за время движения внутри конденсатора,...
Электромагнитное поле
Посвящается ВТП Речь о природе так называемого электромагнитного поля. Недавно встретил в сети очередное видео, где, читающий лекцию о передаче энергии (кандидат тех. наук), затрагивает тему электромагнитного поля. И опять разговор о том, что природа электромагнитного поля никому неизвестна, и что это такое – никому непонятно! Замечу также заодно, что нередко можно встретить суждения и о непонятности природы магнитного поля. Но и здесь нет единомыслия. В феврале-марте 1979 года, будучи на службе...