Видеоурок о Карте гипотез. Создание дорожной карты
От стратегических карт к KPI: Как трансформировать глобальные цели в измеримые показатели
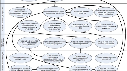
В предыдущей статье мы обсуждали, как стратегические карты (strategy maps) превращают разрозненные идеи в четкую систему взаимосвязанных целей. Они дают понимание того, какие процессы и действия критически важны для успеха компании. Но возникает закономерный вопрос: как убедиться, что эти процессы работают эффективно и действительно ведут нас к цели? Ответ лежит в умении трансформировать стратегические цели в измеримые показатели — Ключевые Показатели Эффективности (KPI). Этот переход от абстрактной...