128 читали · 2 недели назад
Блок питания на стабилитроне и транзисторе
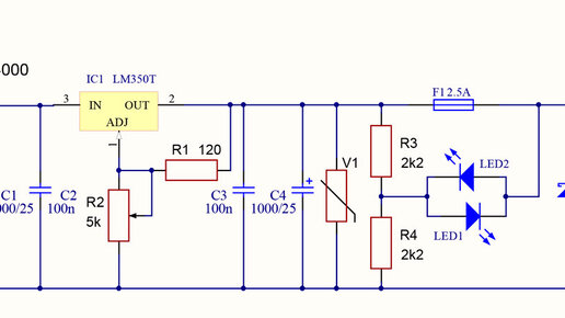
Рассмотренный далее стабилизированный блок питания является одним из первых устройств, которые собираются начинающими радиолюбителями. Это очень простой, но весьма полезный прибор. Для его сборки не нужны дорогостоящие компоненты, которые достаточно легко подобрать новичку в зависимости от требуемых характеристик блока питания. Материал будет также полезен тем, кто желает более детально разобраться в назначении и расчете простейших радиодеталей. В том числе, вы подробно узнаете о таких компонентах...