Метод координат #1 Как найти расстояние между двумя точками?
Векторы
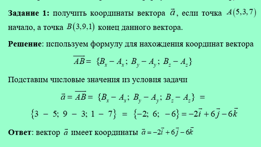
Рассмотрим задания на применение формул из поста «Векторы / Аналитическая геометрия» Нахождение координат вектора по известным точкам начала и конца вектора Найти модуль вектора (его длину), или иначе...
Теория по векторам в 9 классе
1. Вектор – это направленный отрезок, имеющий начало и конец. Длина вектора АВ – это длина отрезка АВ. 2.1 Сумма и разность векторов, как результат перемещения материальной точки. Всегда лучше не просто зазубрить, а понять принцип, по которому векторы складываются. Можно представить себе бильярдный шар, катающийся по зеленому сукну стола. Шар, получивший ускорение и направление от кия, проходит некоторую траекторию и останавливается в определенной точке. Если нарисовать пусть, пройденный шаром,...