• Главная
  • Подписки
  • Найти
  • Новости
  • Статьи
  • Видео
  • Ролики
  • День Победы
  • Видеоигры
  • Детям
Всё о ДзенеВакансииДзен на iOS и Android
ВсёНовостиТемыКаналыВидео и РоликиСтатьи и Посты
Общество
02:51
1,0×
00:00/02:51
Математика. Продолжение следует прим.
1 год назад
Алгебра 7, 8 класс. При каком значении b многочлен стандартного вида, тождественно равный произведению, не содержит квадрата х?
Высшая математика в примерах
5 лет назад
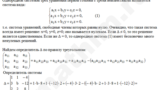
При каком значении b система однородных уравнений имеет ненулевое решение пример 1
05:23
1,0×
00:00/05:23
ReshuVse
3 года назад
Математика При каких значениях параметров а и b система 4x +(a^2 +2ab +b^2)y=8 (a-b)x +18y=4 Имеет бесконечно много решений?
Также ищут
как по английскому 15сколько стоит простое письмогде мой заказ почтакак пишется не особо
1671536024.876.1778150467531.51481