Вольтамперная характеристика (ВАХ) внешнего фотоэффекта
Стабилизатор переменного напряжения.
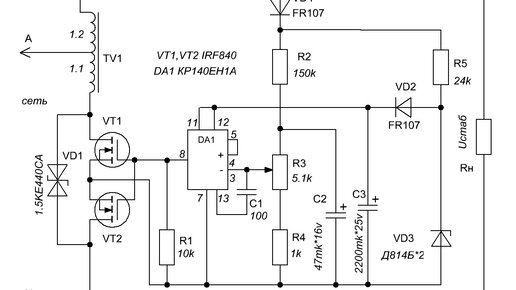
При питании радиоаппаратуры от сети довольно часто приходится стабилизировать напряжение переменного тока. Выходное напряжение большинства стабилизаторов имеет нелинейные искажения. Кроме этого коэффициент стабилизации и быстродействие оставляет желать лучшего. На рис.1 представлена принципиальная электрическая схема стабилизатора переменного напряжения, выполненная на основе двух встречно включенных полевых транзисторов. Автотрансформатор TV1 повышает напряжение сети, а регулирующий элемент (два...
Вольт-амперная характеристика
Вах(вольт-амперная характеристика)-это зависимость тока от напряжения в каком либо радио элементе. Это может быть диот, резистр, транзистор и другие радиоэлементы. Давайте разберемся что означает зависимость одной величины от другой...