Как работает ТРАНСФОРМАТОР. Принцип работы трансформатора в блоках питания. Понятное объяснение!
Секрет в трансформаторе А вы знали об этом?
Как отремонтировать сетевой трансформатор из блока питания или магнитофона или приемника ? Если трансформатор не включается при подключении сетевого провода и его первичная обмотка не прозванивается - дело плохо! Раньше в таких случаях трансформатор просто выкидывали и заменяли на новый. Очень иногда, умельцы разбирали и перематывали первичную обмотку, но это очень долгий кропотливый и прою бесполезный труд. Но современные (более менее) трансформаторы имеют некоторые Хитрости и Секреты. Если вдруг...
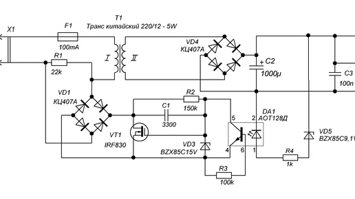
Как сделать простой, регулируемый блок питания на трансформаторе с защитой от перегрузки по току и короткого замыкания, схема и ее пояснение
- Если вы новичок, желающий самостоятельно собрать простой трансформаторный блок питания с регулировкой выходного напряжения и защитой от токовой перегрузки и КЗ, то эта статья поможет вам это сделать. Ниже приведена классическая схема такого блока питания. В конце статьи можно посмотреть видео по этой теме. Сразу хочу сказать, что максимальная выходная мощность данного блока питания зависит от тех компонентов, что будут применяться в нем. По данной схеме можно собрать блок питания и на 500 Вт. Но...