1654 читали · 2 года назад
Регулировка Uвых бестрансформаторного блока питания
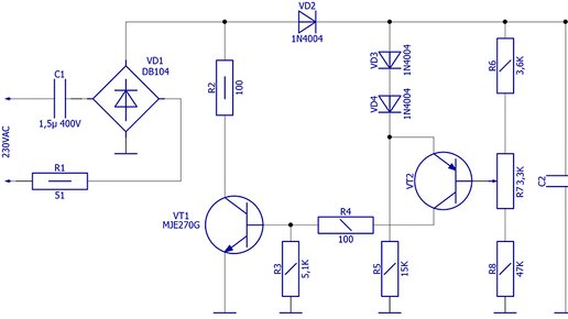
Назначение Бестрансформаторные блоки питания с гасящим конденсатором (БПГК) (рис. 1) обладают существенным недостатком - невозможностью плавно регулировать выходное напряжение. Его величина всегда фиксирована и однозначно определяется напряжением стабилизации применённого стабилитрона, и изменить его плавно нельзя. Во многих случаях такая регулировка весьма желательна. Предлагаю БПГК, позволяющий в широких пределах плавно изменять выходное напряжение (рис. 2). Его особенность заключается в использовании...
778 читали · 1 год назад
📙 Транзисторный Ключевой бестрансформаторный Блок Питания на IRF840
Типы бестрансформаторных блоков питания В аппаратуре промышленного производства. да и радиолюбители в своих конструкциях очень часто применяют бестрансформаторные маломощные источники питания. Обычно, главенствуют два типа. Первый импульсный, в котором напряжение электросети выпрямляется, и потом питает импульсный генератор более высокой частоты, из вторичного напряжения которого уже и получается путем выпрямления выходное напряжение. Или второй, наиболее простой вариант, «на гасящем конденсаторе», представляющий собой своеобразный симбиоз параметрического стабилизатора и выпрямителя...