Асинхронный двигатель: устройство, принцип работы, схемы подключения
Защита асинхронного двигателя от пониженного напряжения сети
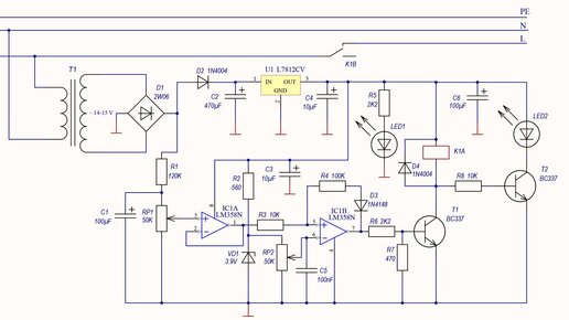
Всех приветствую. Как многим известно, что асинхронный двигатель плохо запускается от пониженного напряжения. Проблема заключается в том, что, если асинхронный двигатель пытается запуститься, когда сетевое напряжение очень низкое, он никогда не достигнет нормальной скорости и, следовательно, будет потреблять очень большой ток. Если его не выключить в течение минуты или около того, скорее всего сгорит обмотка. Но можно собрать это, на мой взгляд несложное устройство, которое контролирует сетевое напряжение...
Почему горят электродвигатели после длительного простоя
Сам по себе отказ электрического двигателя в любой ситуации вещь неприятная. Совсем нечасто даже на хорошо оснащенном производстве есть подменный фонд, для оперативной замены двигателя. Разнообразие типов...