«Таймер может сыграть с водителем опасную шутку»: В Петербурге потребовали убрать буквы со светофоров и вернуть обратный отсчет
В Петербурге выступили против буквенных сигналов на светофорах и призвали заменить их на обратный отсчет. Соответствующее обращение в МВД России написал председатель комиссии по транспорту ЗакСа Алексей Цивилев. По его словам, водители так и не привыкли к буквам, который высвечиваются на светофорах и не понимают, что это значит и как на них реагировать. А вот обратный отсчет, который показывает, сколько еще будет гореть зеленый или красный сигнал – водителям понятен и упрощает жизнь. - Поводом для...
06:44
1,0×
00:00/06:44
731,2 тыс смотрели · 4 года назад
924 читали · 9 месяцев назад
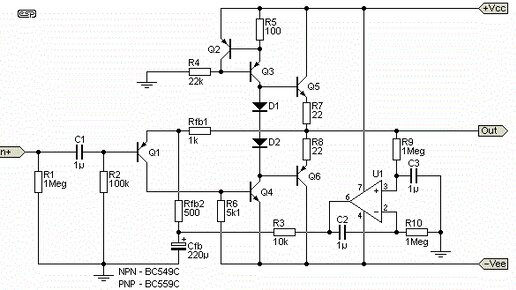
Обратная связь по току в сравнении с обратной связью по напряжению
Для подавляющего большинства распространённых операционных усилителей (ОУ) и усилителей мощности применяется обратная связь по напряжению (ОСН). Обратная связь по току (ОСТ) была обычным явлением для ранних усилителей мощности (чаще всего с однополярным питанием), а также применялась в ламповых усилителях мощности. В этой статье рассмотрим различия между ними, во многих случаях на удивление незначительные. Несмотря на термин «обратная связь по току», в цепи обратной связи (ОС) всегда присутствует напряжение и по этой причине ряд авторов оспаривают термин «обратная связь по току»...