4521 читали · 5 лет назад
Управление и контроль нагрузки постоянного тока с защитой от КЗ и перегрузки
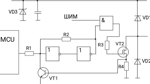
Как то я увлекся темой микроконтроллеров и давно ничего не писал на темы электроники. Исправляюсь. Давайте поговорим о довольно распространенном случае управления нагрузкой постоянного тока в режиме включить/выключить. Давно заезженная тема? Всем все давно известно? Не спешите с выводами! Я буду рассказывать о построении ключевого каскада с защитой и возможностью управления и контроля его состояния с использованием всего одного вывода порта микроконтроллера. При этом я все буду рассматривать очень подробно...
14,9 тыс читали · 4 года назад
Все, что нужно знать о дисфункции ВНЧС
Среди всех суставов тела височно-нижнечелюстные (сокращенно ВНЧС) трудятся едва ли не больше остальных, поэтому неудивительно, что иногда они выходят из строя. Попросили нашего стоматолога-хирурга Алексей Павлович Нестеренко рассказать, что такое дисфункция ВНЧС, по каким признакам ее заподозрить и к какому врачу с ней идти. Это нарушения в работе височно-нижнечелюстных суставов. Таких суставов у нас два — они расположены по обе стороны головы и соединяют нижнюю челюсть с височной костью черепа....