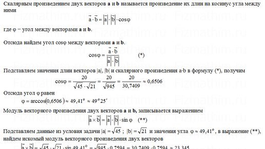
Векторы. Скалярное произведение векторов. Задача №6. Разбор задания №2 ЕГЭ(профиль)
Онлайн калькулятор векторного произведения векторов через координаты
Данный калькулятор вычислит векторное произведение векторов через их координаты и даст подробное решение всех этапов вычисления. Для записи десятичной дроби используйте точку либо запятую (например, 1...