Урок 3 Архикад. План демонтажа и монтажа. Реконструкция, комбинация слоёв, виды, шаблон
Комбинации и комбинационное зрение 👀
ЧТО ТАКОЕ КОМБИНАЦИЯ В ШАХМАТАХ? Слово «комбинация» означает соединение, сочетание. Комбинация в шахматах – это сочетание ходов с применением жертвы, которые объединены определенной идеей или целью. Используя специальную шахматную терминологию, – форсированный вариант. Классификаций шахматных комбинаций достояно много. Их разделяют по мотивам, объектам, приемам, на отвлечение, завлечение и так далее. Можно классифицировать и попроще: быстрые, матовые, лучшие, интересные, выигрышные. С точки зрения...
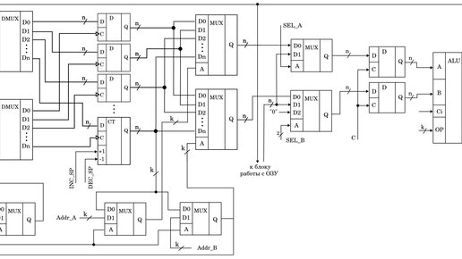
Как работает процессор. Логика.
В предыдущих статьях мы с вами разобрались с тем, как устроены и как работают самые простые логические элементы из которых состоят все функциональные блоки микропроцессора. Если вы пропустили какую-либо статью, то переходите на канал и прочтите пропущенную статью. Сейчас уже можно сделать некоторое промежуточное резюме о разобранных уровнях абстракции. Мы с вами поняли, что для описания происходящих процессов в полупроводнике используют физику твердого тела и физику полупроводников. Основываясь...